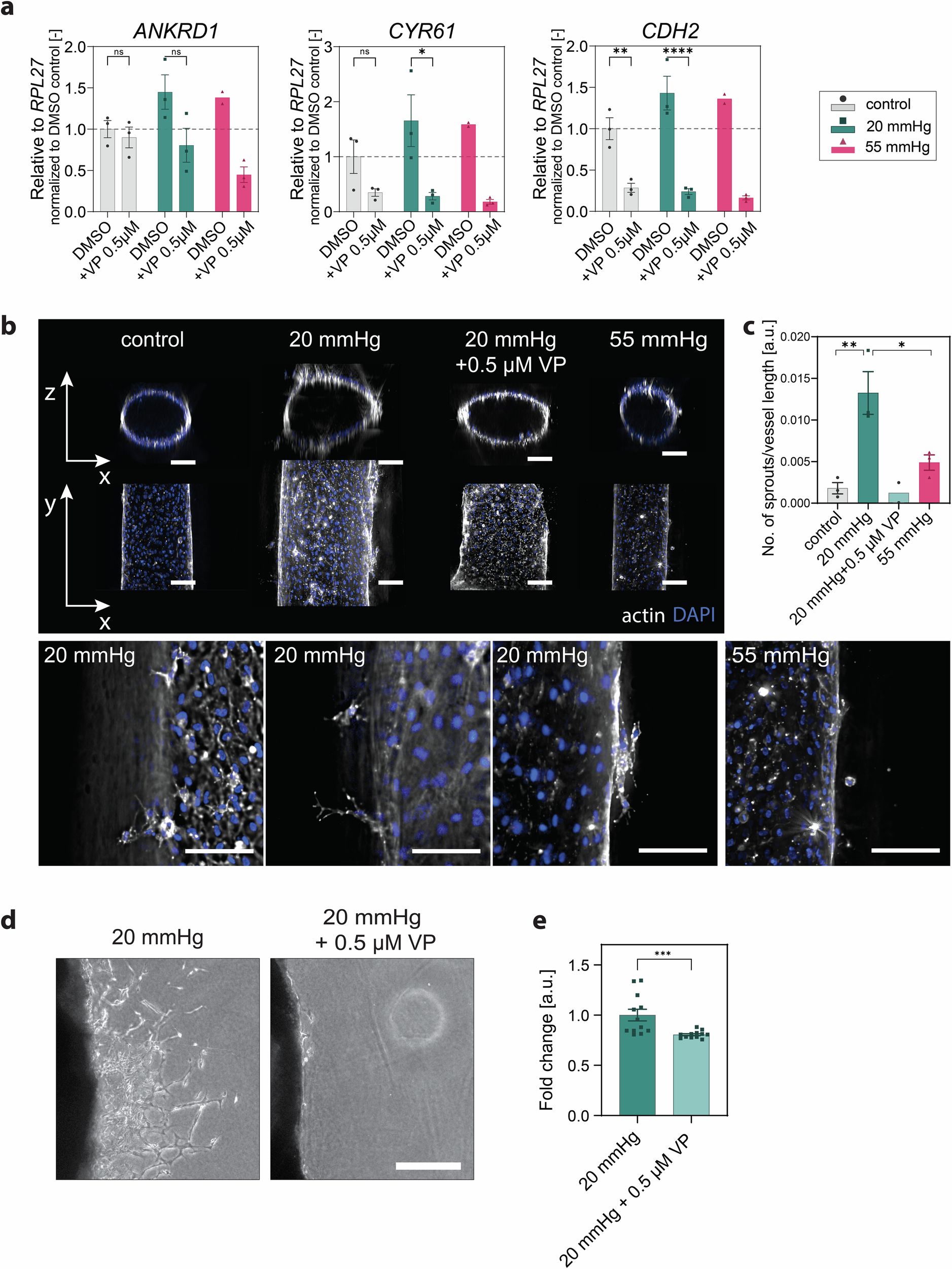
Fig. 8: Hydrostatic pressure stimulation promotes sprouting angiogenesis through YAP activity.

a RT-qPCR gene expression analysis of the YAP target genes ANKRD1, CYR61 and CDH2 in endothelial monolayers relative to RPL27 after 24 h under pressure stimulation with and without 0.5 μM Verteporfin (VP). N = 3 independent experiments for all groups (except N = 2 for DMSO 55 mmHg). b Deconvoluted representative widefield projection images of 3D organotypic models after 48 h under pressure stimulation with and without 0.5 μM VP. Actin (gray), DAPI (blue). Representative magnifications show angiogenic sprouts visualized by altered brightness, contrast, and projected planes of 20 mmHg and 55 mmHg conditions. c Quantification of sprouts in 3D organotypic models after 48 h under pressure. N = 3 independent experiments per group (except N = 2 for VP group). d Light microscope images of mouse aortic rings stimulated for 5 days with hydrostatic pressure (20 mmHg) with and without 0.5 μM VP. e Quantification of sprouts of mouse aortic rings stimulated for 5 days with hydrostatic pressure (20 mmHg) with and without 0.5 μM VP. N = 3 independent experiments, n = 4 per group. Data information: (a) Graphs show mean ± s.e.m. ns = non- significant, *p < 0.05, **p < 0.01, ***p < 0.001, ****p < 0.0001; two-way ANOVA with Tukey’s post-hoc test. c Graphs show mean ± s.e.m. *p < 0.05, **p < 0.01; one-way ANOVA with Tukey’s post-hoc test. e Graphs show mean ± s.e.m. ***p < 0.001; Mann-Whitney test. Scale bars: 200 μm.