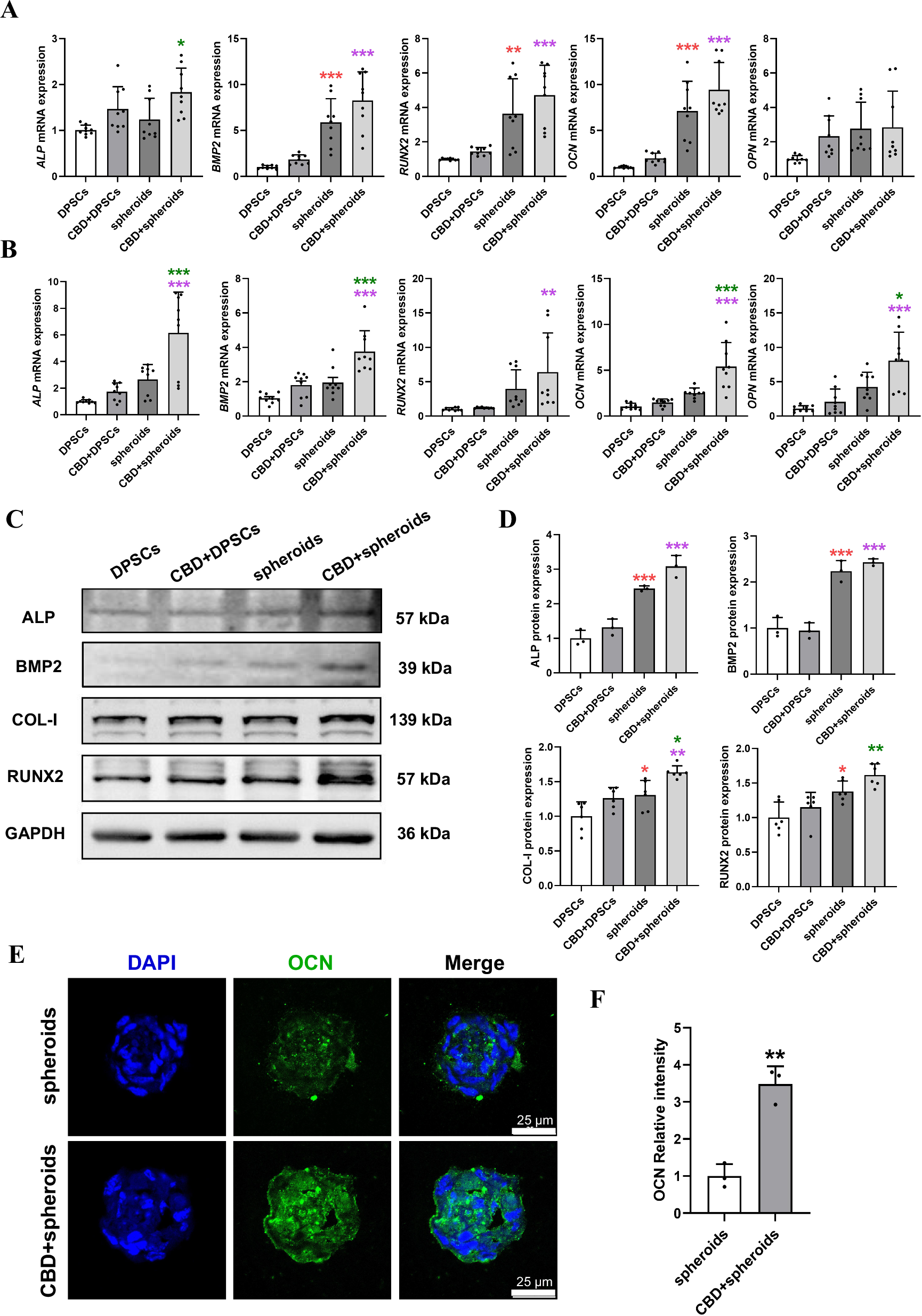
Fig. 4: CBD (2.5 µM) induced osteogenic markers’ expression in microspheroids.

ALP, BMP2, RUNX2, OCN, and OPN mRNA expression at day 7 (A) and at day 14 (B). C Representative western blots of ALP, BMP2, COL-1, and RUNX2 expression at day 14 and quantification (D). E The images of the frozen sections obtained from microspheroids cultured at 14 days under osteogenic medium with or without CBD stained with immunofluorescence and F quantification. Data were presented as the mean ± SD (n = 3). Significant difference compared different groups, *P < 0.05, **P < 0.01, and ***P < 0.001; compared between DPSC and CBD+DPSC groups in blue; compared between DPSC and spheroids groups in red; compared between spheroids and CBD+spheroids groups in green; compared between CBD+DPSC and CBD+spheroids groups in purple.