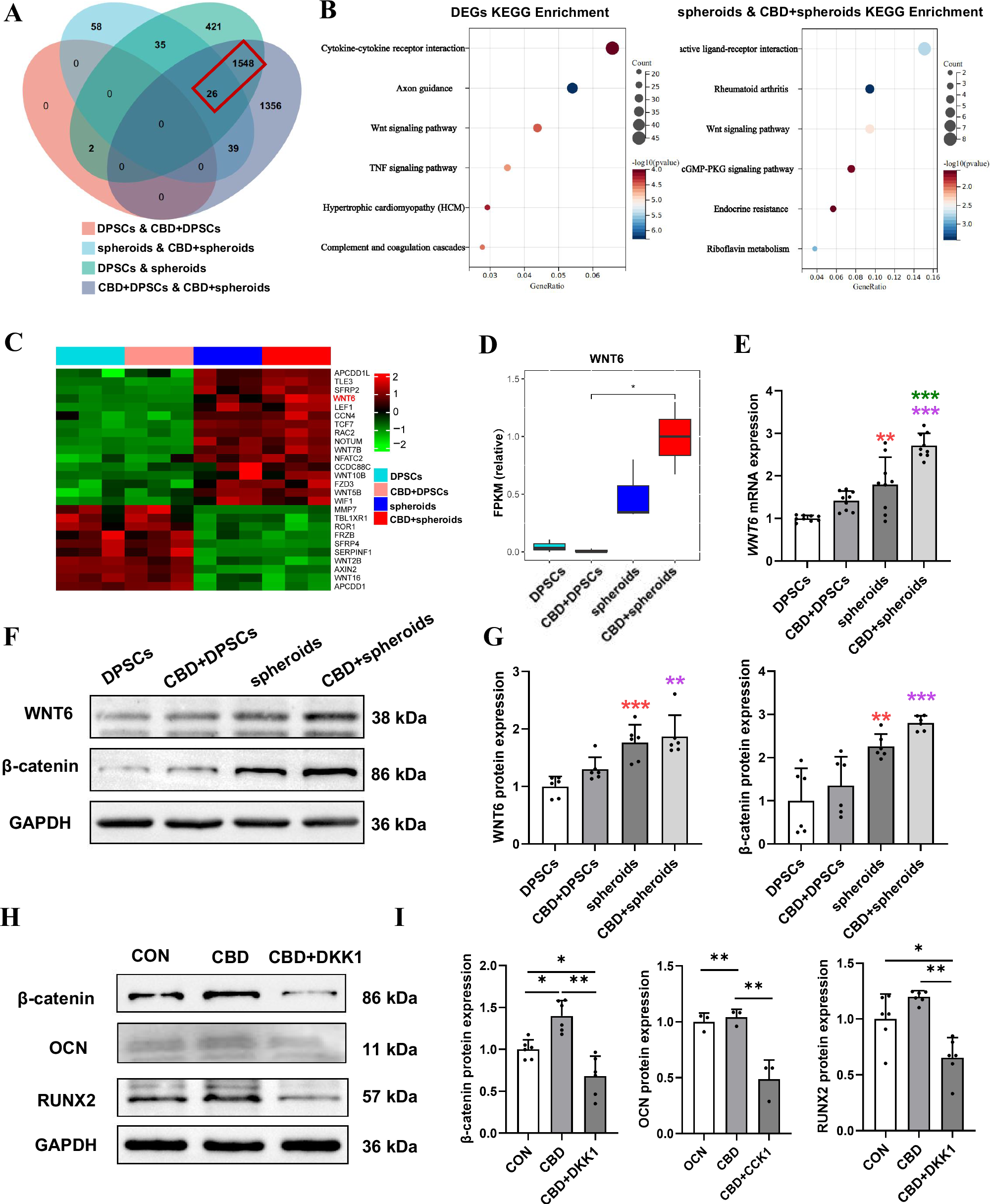
Fig. 7: Transcriptomic analysis of DPSC and microspheroids with or without CBD treatment.

A Venn diagram showing the differentially expressed genes (DGEs) between four groups. B KEGG analysis of common DEGs. C Heatmap displaying the Wnt/β-catenin pathway-related DGEs between DPSC and microspheroids with or without CBD. D Quantification of differentially expressed WNT6 analyzed based on FPKM. E mRNA expression of WNT6. F Western blot analysis of WNT6, β-catenin, and quantification (G). H Western blot analysis of β-catenin, OCN and RUNX2 protein expression of microspheroids upon DKK1 treatment for 48 h and quantification (I). Data were presented as the mean ± SD (n = 3). Significant difference compared different groups, *P < 0.05, **P < 0.01, and ***P < 0.001; compared between DPSC and CBD+DPSC groups in blue; compared between DPSC and spheroids groups in red; compared between spheroids and CBD+spheroids groups in green; compared between CBD+DPSC and CBD+spheroids groups in purple.