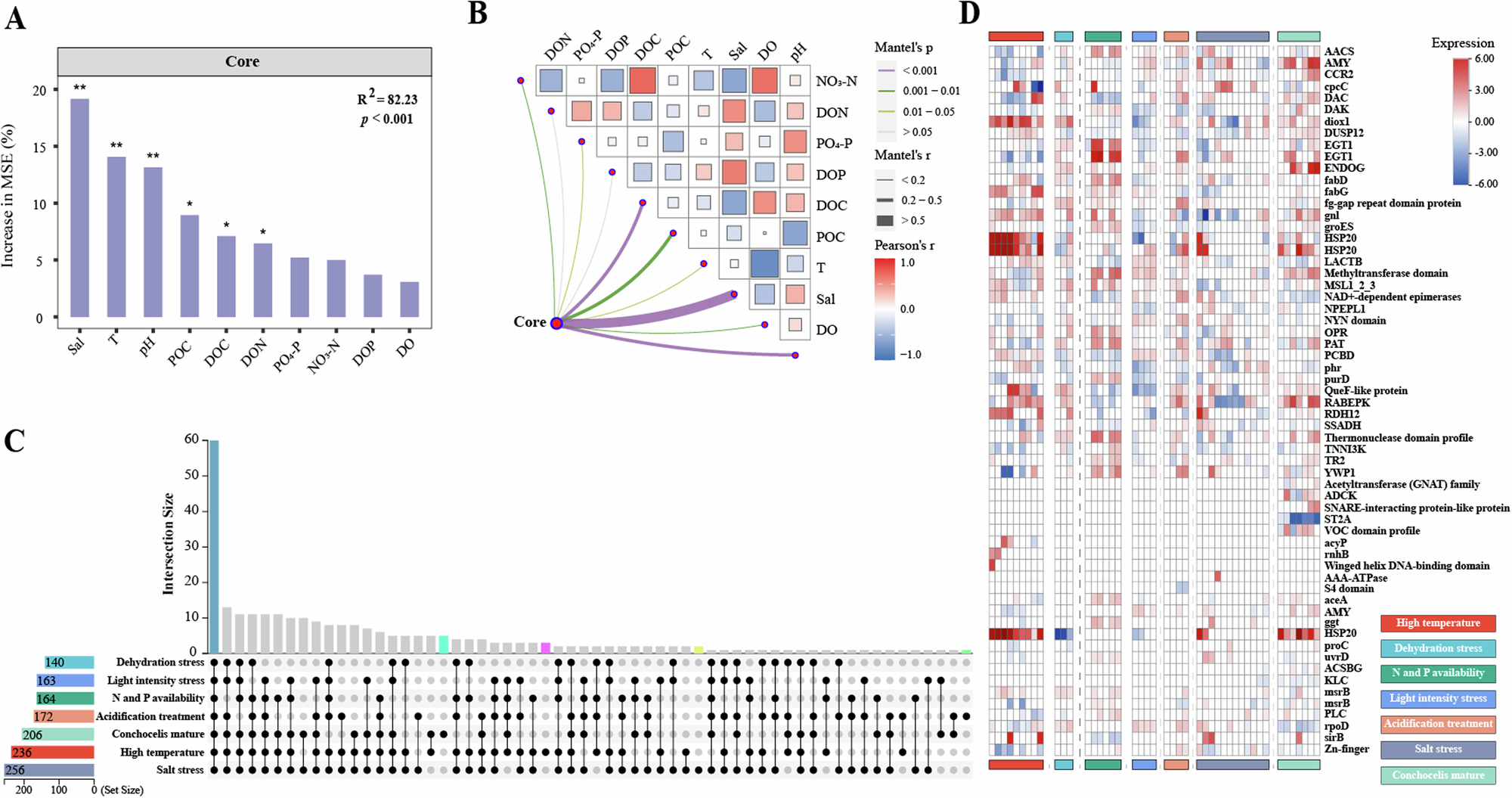
Fig. 4: Screening of core microorganisms in the phycosphere of P. haitanensis collected from different cultivation areas and analysis of the influence of environmental factors on the core microorganisms and the expression of HGT genes.

a The correlation between core bacterial communities and environmental variables was assessed using a random forest analysis. Significance levels are denoted as ***P ˂ 0.001, **P ˂ 0.01, and *P ˂ 0.05. R2 and P values represent the goodness of fit and significance of the global model, respectively. b Correlations between core bacterial communities and environmental variables were evaluated by Mantel tests. The width and color of the edge corresponding to the R value and significance, respectively. The color gradient presents Pearson correlation coefficients for environmental variables. c Visualization of the intersection of differentially expressed HGT genes under heat stress, dehydration stress, N and P availability, light intensity stress, acidification, salt stress, and conchocelis maturation treatments. d Heatmap analysis of HGT genes with expression levels that were affected by all seven conditions or specifically by conchocelis maturation, heat stress, salt stress, or acidification.