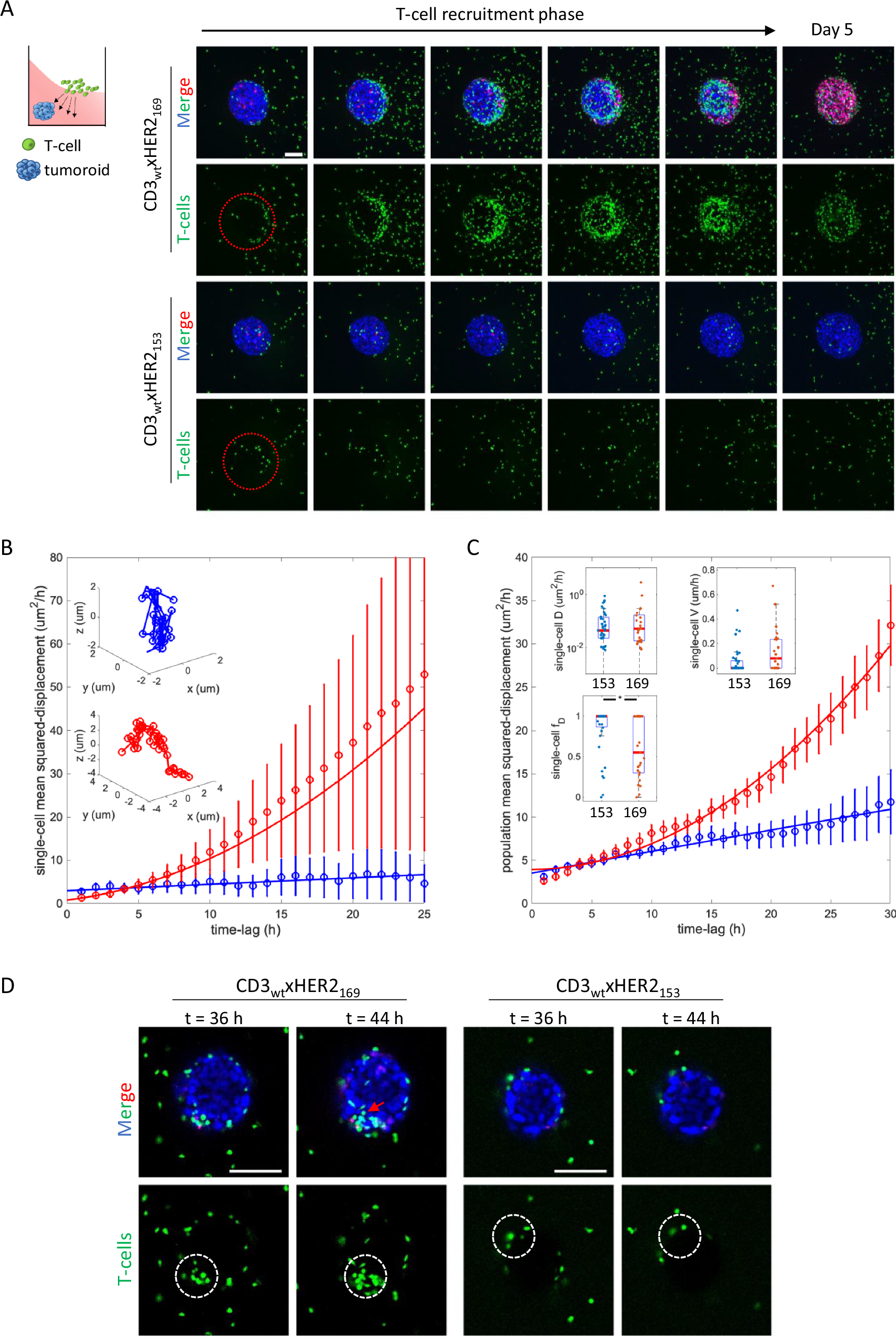
Fig. 6: Recruitment of T-cells and tumoroid killing triggered by CD3wtxHER2169 versus CD3wtxHER2153 bsAbs.

A Cartoon illustrating experimental setup: BT474 tumoroids were printed below the higher surface of collagen gels with a diagonal upper surface. A mixture of T-cells and bsAbs was added on top of the lower surface. Maximum projection images are shown for bsAbs with a CD3 high affinity arm in combination with a high affinity HER2 arm either recognizing epitope 169 or epitope 153. BsAbs were used at 1 μg/mL. Time lapse starts upon initial contact of T-cells with tumoroids (indicated by red circle; 36 h after adding T-cells and bsAbs). Confocal image stacks were captured every hour. A time span of 40 h is shown with an 8-h interval, followed by an image displaying the final time point (day 5) where T-cell mediated tumoroid killing is near complete. Blue, tumor nuclei; green, T-cells; Red, PI. B, C 3D T-cell tracking analysis of time-lapse image data as shown in A. B MSD analysis of two typical T-cells in the vicinity of the tumoroid. The MSD was determined for time-lag from 1 to 25 h. Red color indicates the presence of CD3wtxHER2169 and blue color indicates CD3wtxHER2153. Insets depict the 3D track of the two T-cells. The MSD for the two cells were characterized by DB = 0.x ± 0.x um2/h, VB = 0.x ± 0.x um/h, and DR = 0.x ± 0.x um2/h, VR = 0.x ± 0.x um/h, respectively. C MSD analysis of the total population of T-cells in the vicinity of the tumoroid over increasing time-lag from 1 to 30 h. In total 25 and 35 trajectories were analyzed for CD3wtxHER2169 and CD3wtxHER2153, respectively. Insets depict median and SD for the parameters diffusion (D), velocity (v), and diffusive fraction (fD) for the population analysis for the indicated bsAbs. Note that fD is lower for CD3wtxHER2169 bsAb. P-value calculated using multi comparison Dunn’s test following non-parametric Kruskal–Wallis test. *P < 0.05. D Confocal images of a single z-section through the center of a tumoroid exposed to T-cells and either CD3wtxHER2169 or CD3wtxHER2153 bsAbs. Initial contact of T-cells with the tumoroid (36 h after adding T-cells and bsAbs) and the same area 8 h later is indicated by the white circle. Red arrow indicates T-cell infiltration occurring only with the CD3wtxHER2169 bsAb. Blue, tumor nucleus; red, PI; green, T-cell. Bar = 100 μm.