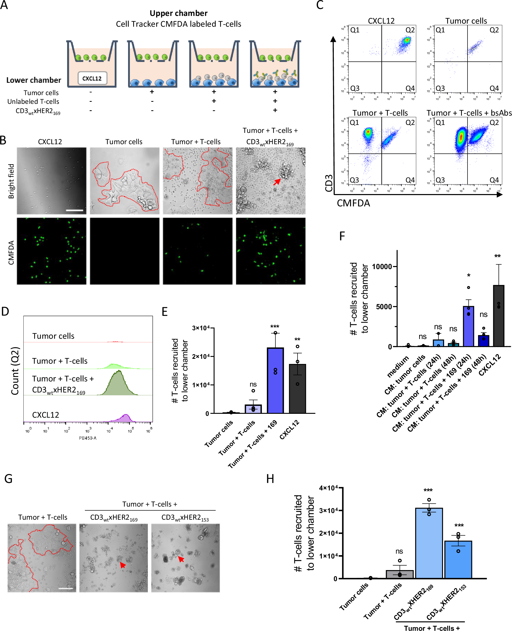
Fig. 7: BsAb mediated T-cell-tumor cell engagement triggers chemotactic signals recruiting additional T-cells.

A Schematic illustration of the transwell assay. BT474 cells were seeded in the lower chamber of a transwell plate, with or without the addition of unlabeled T-cells and with or without CD3wtxHER2169 bsAbs. Cell Tracker CMFDA-labeled T-cells were added to the upper chamber. The number of green-fluorescent T-cells migrating to the lower chamber was analyzed after 48 h using confocal microscopy and flow cytometry. A condition using 100 ng/mL CXCL12 was used as positive control. B Bright field images (showing a mixture of unlabeled T-cells, infiltrating CMFDA-labeled T-cells, as well as tumor cells) and green fluorescence channel images (showing labeled T-cells) taken in the lower chamber at 48 h for the indicated conditions. Red dotted line outlines islands of tumor cells. Red arrow indicates a T-cell cluster. Bar = 100 μm. C Flow cytometry analysis of cell populations from the lower chamber at 48 h. Horizontal axis shows CMFDA signal (negative for unlabeled T-cells co-cultured with tumor cells in bottom chamber; positive for CMFDA-labeled T-cells recruited from the upper chamber); vertical axis shows CD3 levels. Flow cytometry analysis (D) and bar graph showing mean and SEM from 3 to 4 biological replicates (E), depicting cell counts in Q2 (CMFDA:CD3 double positive T-cells migrated from the upper to the lower chamber) for the indicated conditions. P-value calculated using one-way ANOVA followed by Bonferroni’s multiple comparisons test. ns, non-significant; **P < 0.01; ***P < 0.001. F T-cell recruitment triggered by conditioned media (CM) from the indicated conditions. Graph shows cell counts of CMFDA-labeled infiltrated T-cells collected from the lower chamber. Mean and SEM from 2 to 4 biological replicates. P-value calculated using one-way ANOVA followed by Bonferroni’s multiple comparisons test. ns non-significant; *P < 0.05; **P < 0.01. G Bright field images (showing a mixture of unlabeled T-cells, infiltrating CMFDA-labeled T-cells, as well as tumor cells) taken in the lower chamber at 48 h for the indicated conditions. Red dotted line outlines islands of tumor cells. Red arrows indicate T-cell clusters. Bar = 100 μm. H Bar graph showing mean and SEM from 3 biological replicates, depicting cell counts in Q2 (CMFDA:CD3 double positive T-cells migrated from the upper to the lower chamber) for the indicated conditions. P-value calculated using one-way ANOVA followed by Bonferroni’s multiple comparisons test. ns non-significant; **P < 0.01.