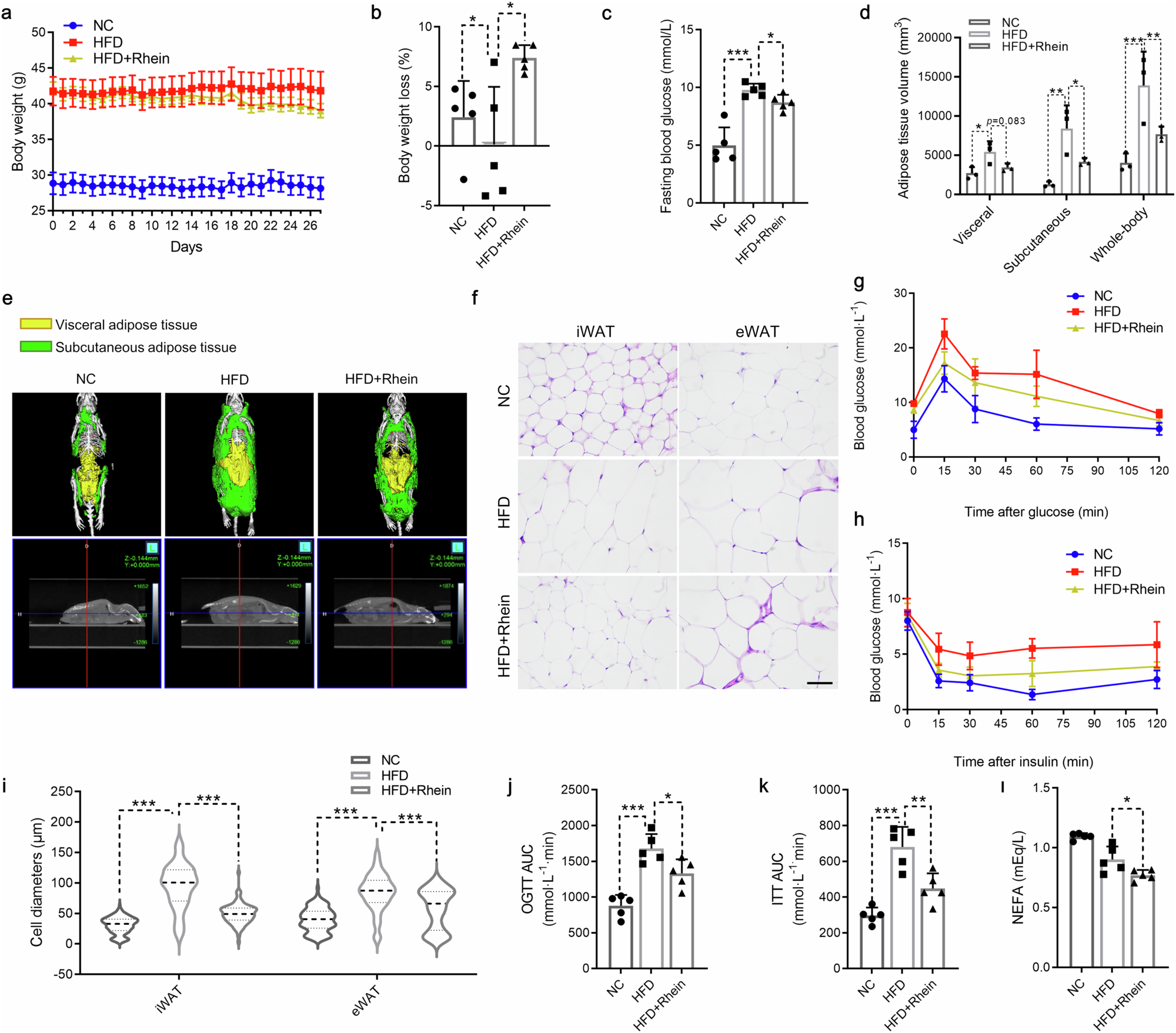
Fig. 1: Rhein decreases weight gain and enhances insulin sensitivity in DIO mice.
From: Rhein targets macrophage SIRT2 to promote adipose tissue thermogenesis in obesity in mice

a Daily body weight of DIO mice during rhein treatment (n = 5). b Percentage of body weight loss after 28-day rhein treatment of DIO mice (n = 5). c Fasting blood glucose levels after 28-day rhein treatment of DIO mice (n = 5). d, e Representative micro-CT scan of DIO mice (e) and adipose tissue volume of DIO mice measured by micro-CT (d) (n = 3). f, i Representative H&E staining of dissected tissues (f) (scale bar, 50 μm) and quantification of adipocyte diameter of iWAT and eWAT (i) (n = 3). g, j Oral glucose tolerance test on DIO mice after a 12-h fast (g) and bar graph represents the average area under the curve (j) (n = 5). h, k i.p. insulin tolerance on DIO mice after 6-hour fast (h) and bar graph represents the average area under the curve (k) (n = 5). l Serum non-esterified fatty acid (NEFA) level of DIO mice after a 12-h fast (n = 5). Data are presented as the mean ± standard error (SD). Significance is indicated by *p < 0.05, **p < 0.01. and ***p < 0.001 compared to the corresponding group.