Fig. 4: Rhein-mediated adipocyte thermogenesis is dependent upon the inhibition of NLRP3 inflammasome in macrophages.
From: Rhein targets macrophage SIRT2 to promote adipose tissue thermogenesis in obesity in mice

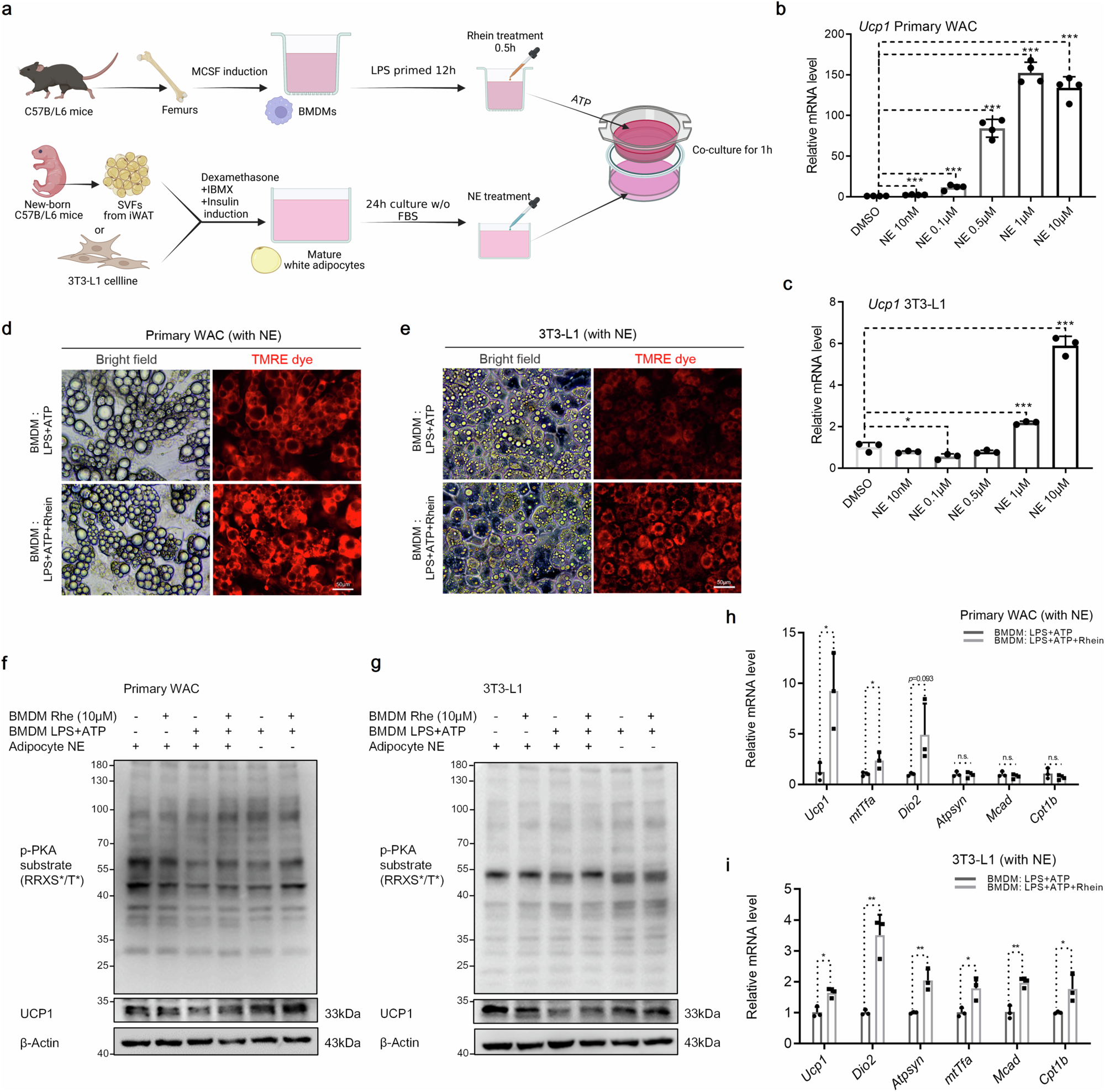
a The workflow of macrophage-adipocyte co-culture system. b, c Ucp1 fold change measured by qRT-PCR in b primary white adipocytes and c 3T3-L1 derived adipocytes induced by NE gradient. d, e TMRE staining of NE stimulated d primary white adipocytes and e 3T3-L1 derived adipocytes co-cultured with NLRP3 activated BMDMs with or without rhein treatment, Scale bar, 50 μm. f, g Immunoblots of p-PKA substrate and UCP1 in f primary white adipocytes and g 3T3-L1 derived adipocytes co-cultured with BMDMs. h, i Gene expression profiles in NE stimulated h primary white adipocytes and i 3T3-L1 derived adipocytes co-cultured with NLRP3 activated BMDMs with or without rhein treatment. Data are presented as the mean ± SD. Significance is indicated by *p < 0.05, **p < 0.01, and ***p < 0.001 compared to the corresponding group. n.s. indicates no significance.