Fig. 5: Rhein inhibits NLRP3 inflammasome activation in a SIRT2-dependent way.
From: Rhein targets macrophage SIRT2 to promote adipose tissue thermogenesis in obesity in mice

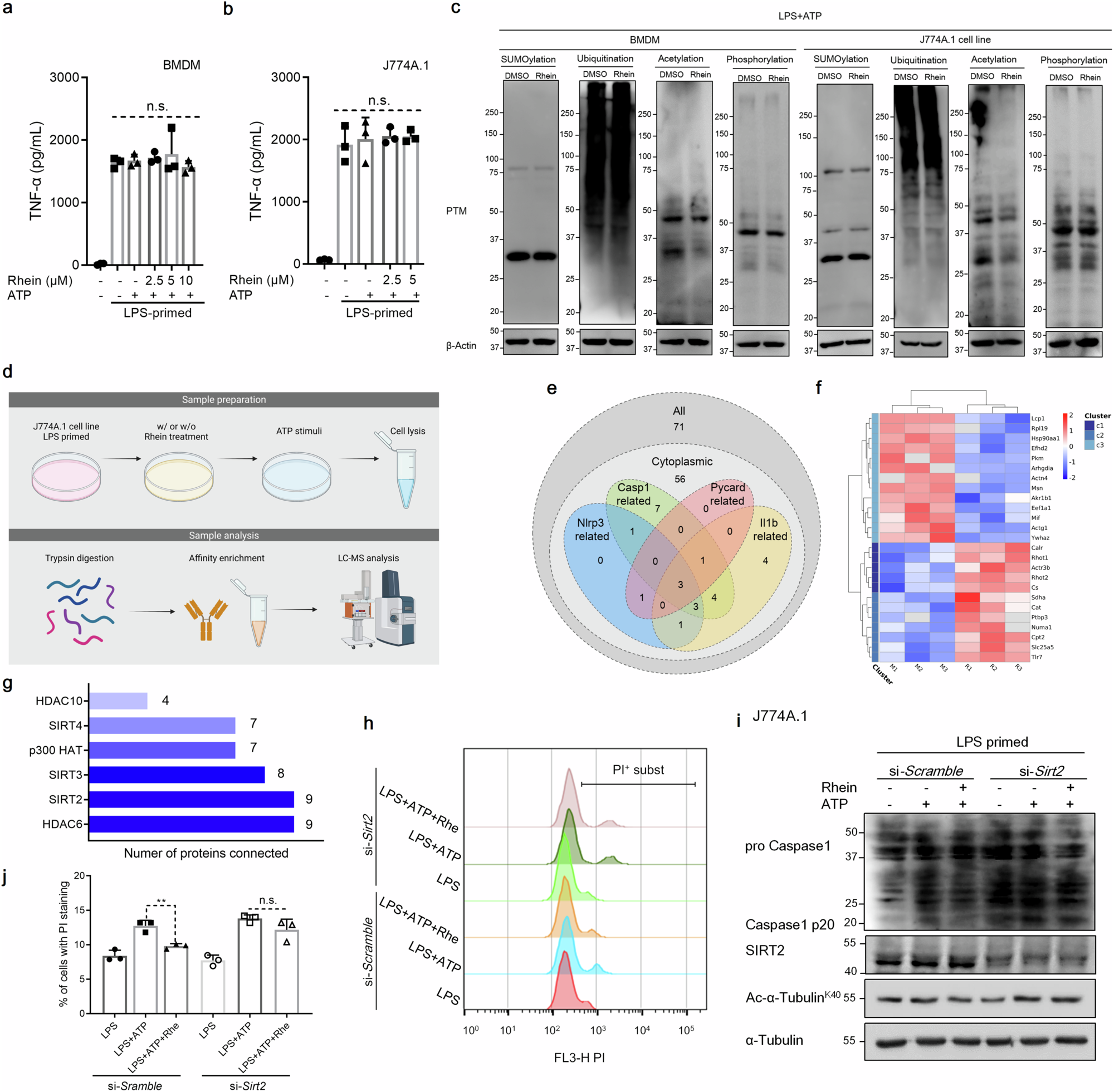
a, b TNF-α levels of (a) BMDMs and (b) J774A.1 macrophages primed with LPS and then treated with rhein or DMSO for 0.5 h and finally stimulated with ATP. c Immunoblots of phosphorylation, ubiquitylation, acetylation, and sumoylation levels in the cell lysate of BMDMs and J774A.1 macrophages treated as (a, b). d The workflow of acetylome analysis. e The Venn diagram of 152 proteins with a significant change of acetylation after rhein treatment. f Heat map of 25 NLRP3 inflammasome-related proteins among 152 proteins in (e). g Counts on connections of 25 proteins in f to NLRP3-related cytoplasmic acetylation modifying enzymes. h–j J774A.1 macrophages transfected with si-Sirt2 or si-Scramble were primed with LPS and then treated with rhein or DMSO for 0.5 h and finally stimulated with ATP. h PI-positive cells were detected by flowcytometry. i Immunoblots of Caspase1, SIRT2 and acetylated α-Tubulin in cell lysate. j Percentage of PI-positive cells in (h). Data are presented as the mean ± SD. Significance is indicated by **p < 0.01 compared to the corresponding group. n.s. indicates no significance.