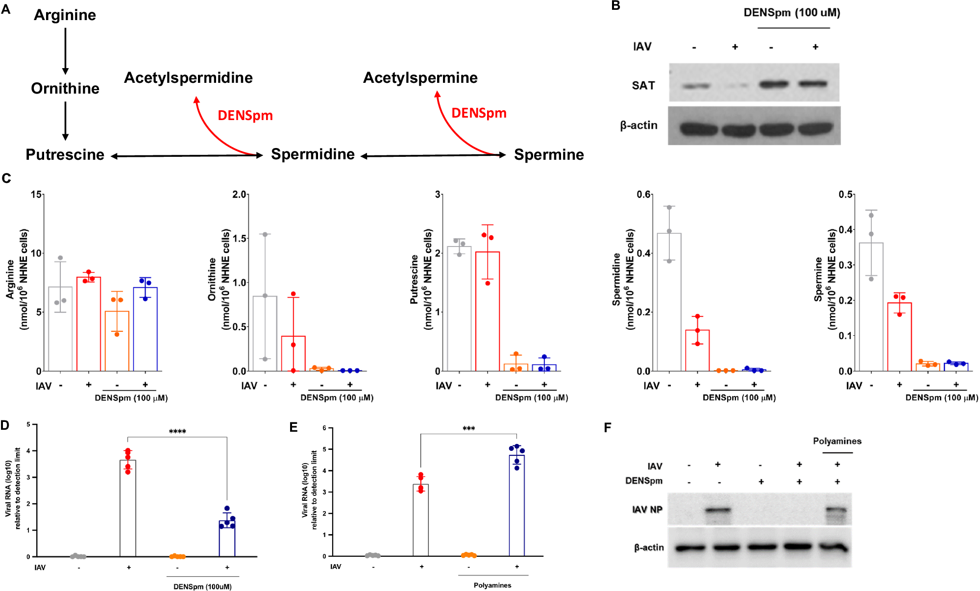
Fig. 3: Polyamine depletion limits IAV replication in NHNE cells.

A Schematic mechanism of the depletion of polyamines by DENSpm, B SAT1 protein expression, C Alterations of polyamine metabolism-related metabolites, D, E viral PA mRNA expression by treating DENSpm or synthetic polyamines, and F viral NP protein expression. DENSpm-N1 N11-diethylnorspermine, SAT1 spermidine/spermine N1, acetyltransferase, PA polymerase, NA neuraminidase.