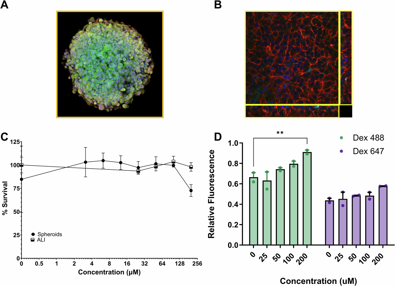
Fig. 6: Cytotoxicity of Peptoid TM5 in three-dimensional models of the human lung.
From: Peptide-mimetic treatment of Pseudomonas aeruginosa in a mouse model of respiratory infection

A549 cells were grown in three-dimensional models of the human lung in the form of A spheroid cultures or B air-liquid interface (ALI) cultures. C Culturing A549 cells under conditions which mimic an in vivo lung environment result in decreased cytotoxicity following peptoid treatment as measured by MTS assay. D Integrity of the barrier function of ALI monolayers following peptoid treatment as measured by dextran exclusion assay showing that the monolayers remain intact following peptoid treatment with no significant difference in dextran diffusion observed at 200 µM concentrations or below. Dextran Alexa FluorTM 488 was used for the 3000 Da exclusion and Dextran Alexa FluorTM 647 was used for the 10,000 Da exclusion. Statistics were performed using 2-way ANOVA, using Šídák’s multiple comparisons test to compare sample means, with standard error mean (SEM). P values represented as: <0.0001 = ****, between 0.0001 and 0.001 = ***, between 0.001 and 0.01 = **, and between 0.01 and 0.05 = *.