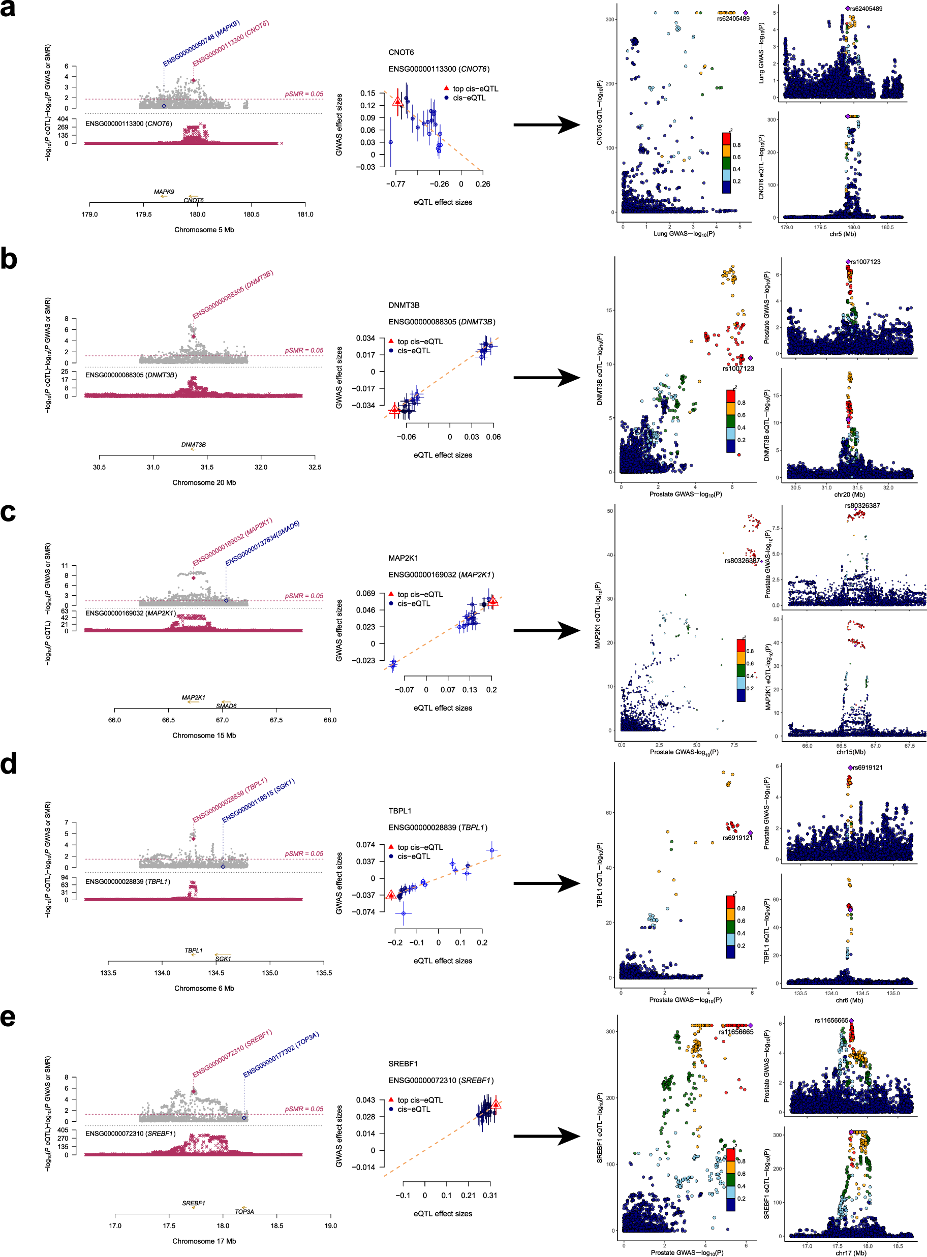
Fig. 4: SMR and colocalization analyses prioritized CSR genes and cancer risks.

Both sides of the arrow are shown SMR results between gene expression and cancer GWAS (FDR < 0.05; PHEIDI > 0.01), loci comparisons between cis-eQTL and GWAS from colocalization analyses (PP.H4 > 0.8). a–e represents CNOT6, DNMT3B, MAP2K1, TBPL1, and SREBF1 genes, respectively.