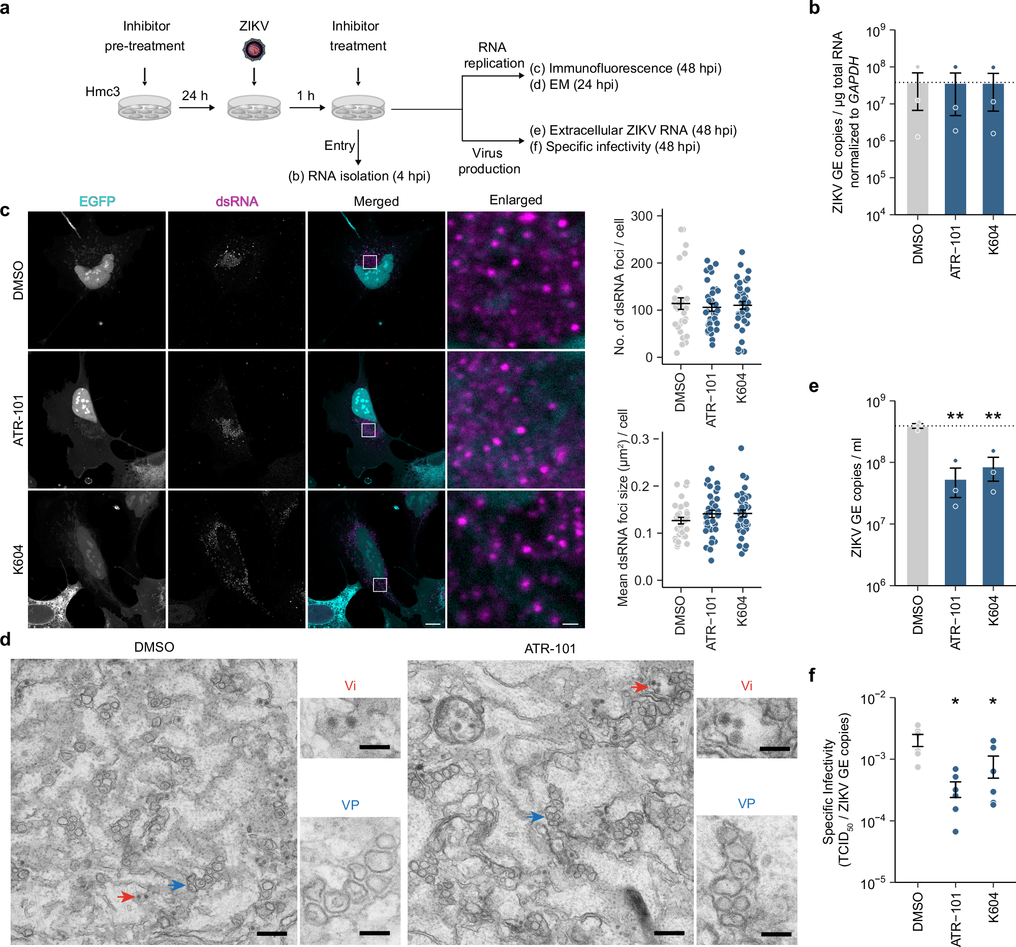
Fig. 6: Lack of SOAT1 activity impairs virion production and ZIKV specific infectivity.

a Scheme of experimental setup to decipher the dependency of different ZIKV replication steps on SOAT1. Hmc3 cells were pre-treated with SOAT1-specific inhibitors (9.72 µM ATR-101 or 20 µM K604) or DMSO 24 h prior to infection with ZIKV. After 1 h, the inoculum was removed and replaced by fresh media supplemented with the respective inhibitors and different steps of virus replication were analyzed. b To determine viral entry, cells were infected with ZIKV (MOI 5) 24 h after initial treatment. 4 hpi, total RNA was isolated and ZIKV GE copies were determined by qRT-PCR. Shown is the relative quantification of ZIKV RNA (mean ± SEM, n = 3, no asterisk = not significant, Welch´s t-test). c Hmc3 ZIKV EGFP reporter cells were pre-treated with 9.72 µM ATR-101, 20 µM K604, or DMSO for 24 h, infected with ZIKV (MOI 0.0025) and fixed 48 hpi. Cells were stained using a dsRNA-specific antibody and analyzed by confocal microscopy. ZIKV-infected cells were randomly selected by the nuclear translocation of the EGFP reporter. Shown are representative images (scale bar 10 µm, scale bar inset 1 µm). dsRNA signals from two independent experiments were quantified using the particle analyzer function of Fiji (# of cells nDMSO = 31, nATR-101 = 35, nK604 = 39, mean ± SEM, no asterisk = not significant, Welch´s t-test). d Hmc3 reporter cells were pre-treated with 9.72 µM ATR-101 or DMSO, infected with ZIKV (MOI = 0.1), fixed at 24 hpi, and processed for EM. Shown are representative images (scale bars = 250 nm). Magnifications show vesicle packets (VP) and virions (Vi) (scale bars = 100 nm). e ZIKV RNA copies in supernatants of SOAT1i-treated cells were determined by qRT-PCR at 48 hpi (ZIKV MOI 0.0025). Shown are ZIKV GE copies/ml supernatant (mean ± SEM, n = 3, **p ≤ 0.01, Welch´s t-test). f Calculation of ZIKV specific infectivity (ratio of TCID50 to ZIKV RNA copy number) of SOAT1i- and DMSO-treated cells at 48 hpi from duplicates of 3 independent experiments (mean ± SEM, n = 6, *p ≤ 0.05, Welch´s t-test).