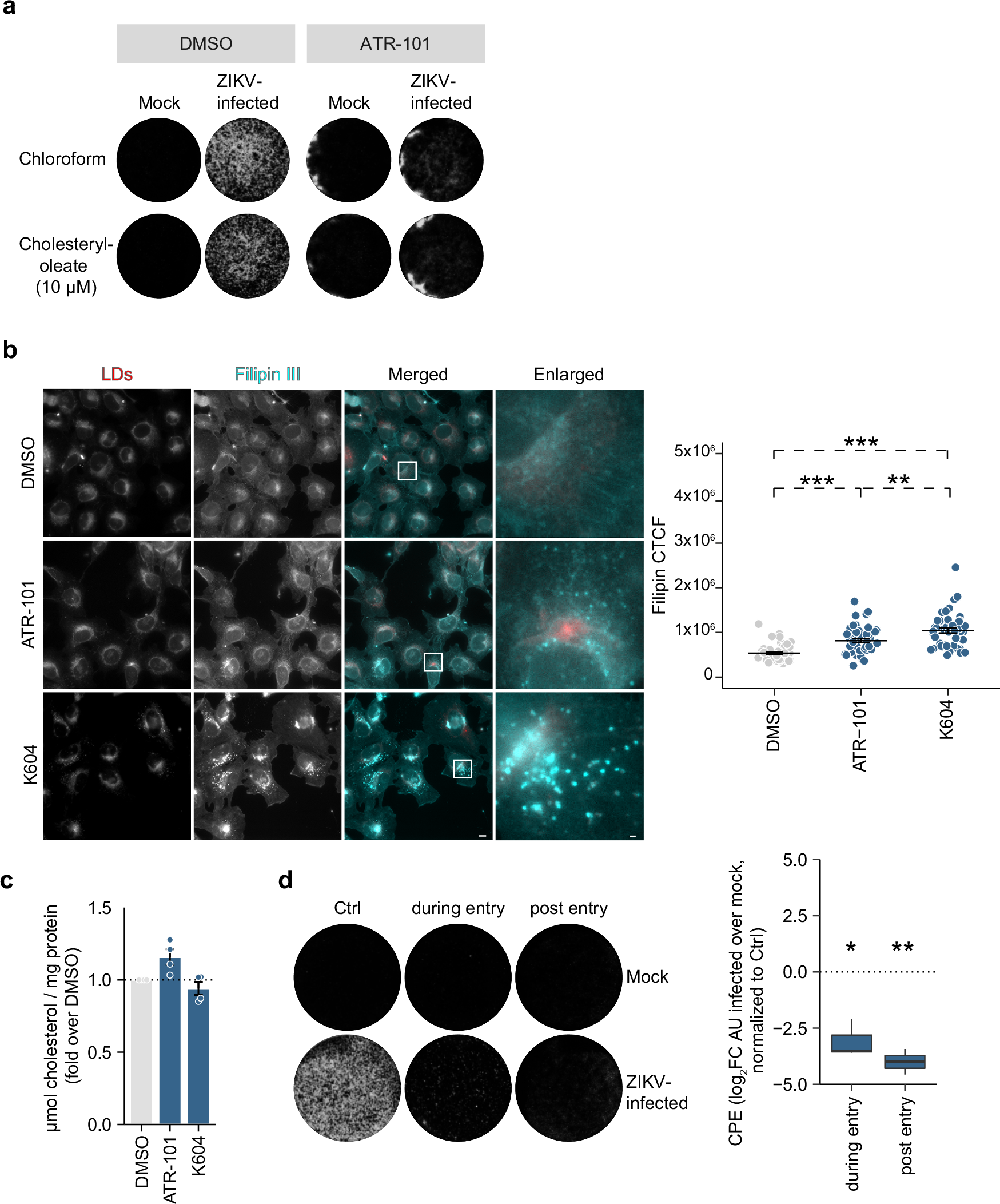
Fig. 8: Inhibition of SOAT1 causes free cholesterol accumulation in Hmc3 cells and diminishes ZIKV infection.

a Cells were cultured in serum-free OptiMEM containing DMSO, 20 µM K604, or 9.72 µM ATR-101 and 10 µM cholesteryl oleate or chloroform as vehicle control for 1–2 h before medium was changed to normal growth medium supplemented with the respective inhibitors for additional 22 h. After ZIKV infection (MOI 0.01), cells were re-treated with cholesteryl-oleate or chloroform, before medium was changed to normal growth medium with inhibitors for 3 d. Cells were fixed and CPE was visualized with crystal violet (n = 2). b, c Measurement of free cholesterol. Cells were treated with either SOAT1i (9.72 µM ATR-101, 20 µM K604) or DMSO, and fixed after 48 h. LD540 was used to visualize LDs and free cholesterol was stained with filipin III (b). Shown are representative images (scale bar 10 µm, scale bar inset 1 µm). The CTCF for the filipin III channel was calculated for individual cells (# of cells nDMSO = 46, nATR-101 = 48, nK604 = 47 from 2 independent experiments, mean ± SEM, **p ≤ 0.01, ***p ≤ 0.001, Welch´s t-test). Cells were treated as described above, lysed, and free cholesterol was measured. Depicted is the relative quantification of free cholesterol normalized to protein content of 2 biological replicates from 2 independent experiments (mean ± SEM) (c). d Cells were infected with ZIKV (MOI 0.01) or mock-infected and treated with 50 µg/ml water-soluble cholesterol (~ 40 mg of cholesterol per gram; balance methyl-β-cyclodextrin) during virus inoculation (during entry) or after infection (post entry). Cells were fixed after 3 or 4 d, and crystal violet was used to visualize surviving cells. CPE was quantified using Fiji. Box-and-whisker plot indicates CPE as log2 fold change over mock, normalized to the control (center line: median, box limits: upper and lower quartiles, whiskers: 1.5 x interquartile range, points: outliers, n = 3, *p ≤ 0.05, **p ≤ 0.01, one-sample t-test).