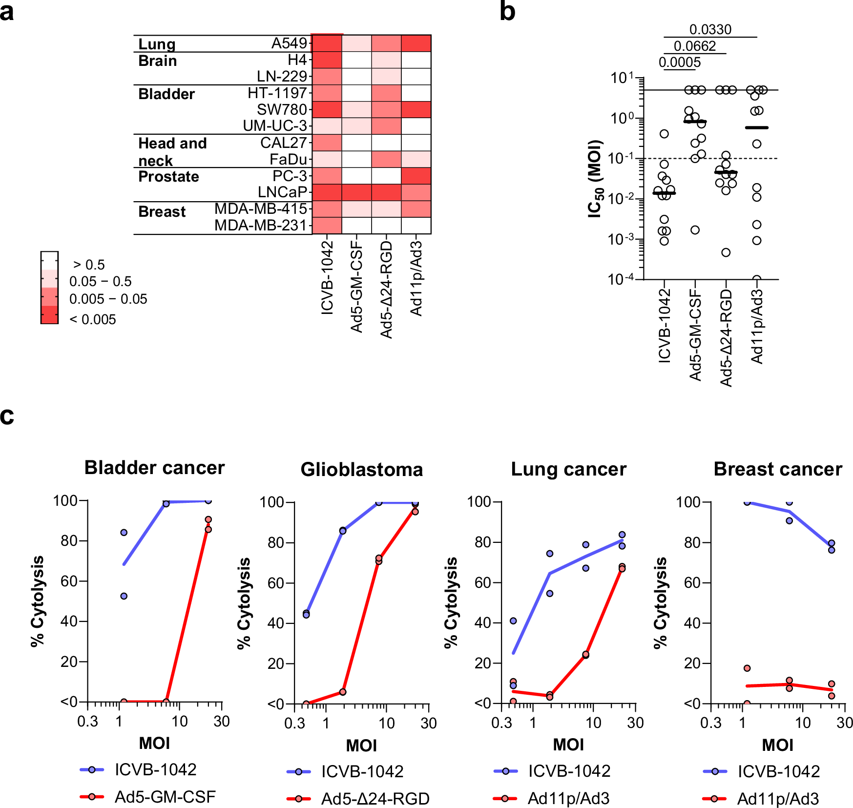
Fig. 3: The lytic potency of ICVB-1042 in tumor cell lines and dissociated tumor cells.

All viruses had respective dose levels calculated for fair comparison whereby an equal number of infectious virions were used for each virus a, b ICVB-1042 exhibited broader lytic potency across a wide range of cancer cell lines compared to other Ad OVs. 12 solid human tumor cell lines representing 6 different tumor types were infected with ICVB-1042, Ad5-GM-CSF, Ad5-Δ24-RGD, or A11p/Ad3. IC50 MOIs of the viruses were determined for each cell line. A lower IC50 MOI indicates higher cytolytic activity. In cases where the IC50 MOI could not be derived due to low cytotoxicity, a value of 5 was assigned. a Heatmap summary of IC50 MOIs. b IC50 MOIs of the viruses were graphed in a scatter plot. Each symbol represents a cell line, and the horizontal bars represent the median. Statistical analysis was performed using One-Way ANOVA with Dunnett’s post-hoc test. c ICVB-1042 exhibited superior lytic potency in primary dissociated tumor cells compared to the Ad OVs tested in the corresponding cancer type in the clinic. ICVB-1042 was compared to Ad5-Δ24-RGD (a similar Ad OV has been tested in glioblastoma patients), Ad11p/Ad3 (a similar Ad OV has been tested in colorectal and non-small cell lung and colorectal cancer patients), and Ad5-GM-CSF (a similar Ad OV has been tested in bladder cancer patients). Solid lines represent the means of technical duplicates. Data shown are results from one donor per indication, representative of a total of n = 2 donors per indication. Also see Supplementary Fig. 5.