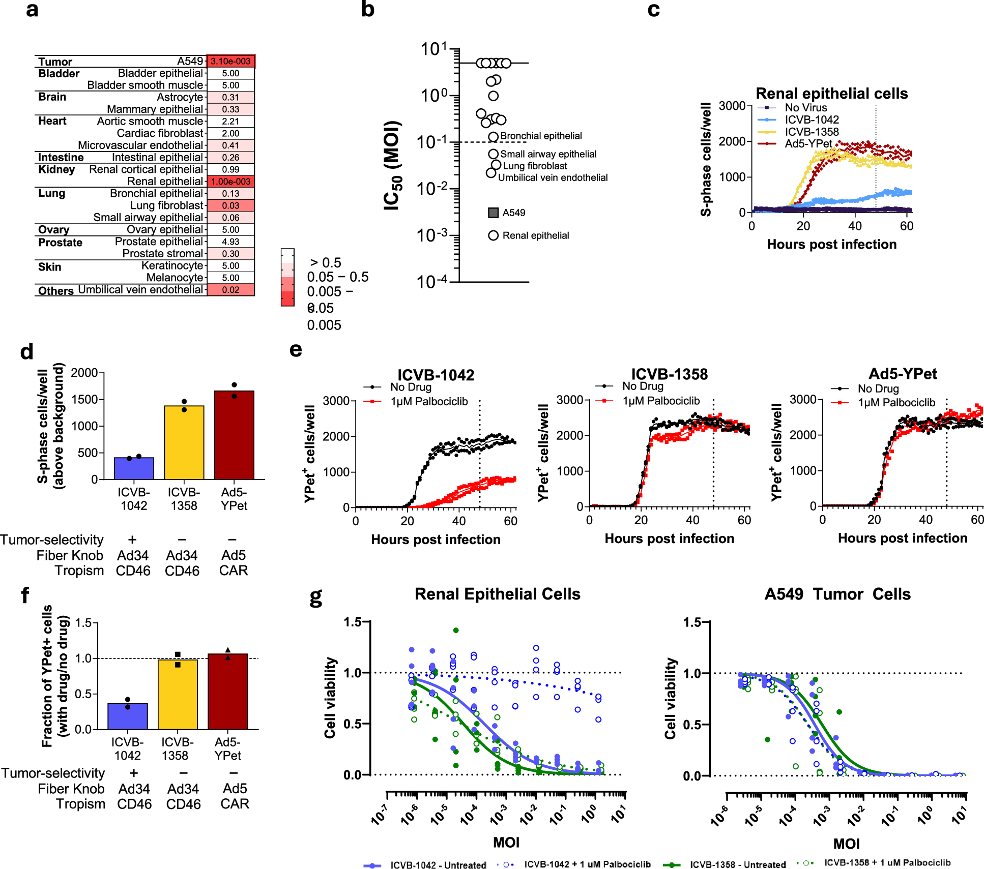
Fig. 4: Characterization of ICVB-1042 tumor selectivity.

a, b A panel of 19 human primary cell types from 10 tissues of different origins was examined. Primary cells were infected with ICVB-1042 and IC50 MOIs were determined for each cell type. A lower IC50 MOI indicates higher cytolytic activity. In cases where the IC50 MOI could not be derived due to low cytotoxicity, a value of 5 was assigned. c, d Primary normal (non-transformed) renal epithelial cells (HREs) expressing mCherry-geminin were infected with ICVB-1042 (blue), ICVB-1358 (yellow; E1AWT and E4orf6/7WT), or Ad5-YPet (red) at MOI of 10, or left uninfected in the presence of 1 µM palbociclib. Cells positive for mCherry-geminin expression were tracked over time to determine cells entering the S-phase. c Longitudinal analysis of the number of S-phase cells per well (mean represented by solid line) revealed ICVB-1042 did not robustly induce cell cycle progression of renal epithelial cells in the presence of palbociclib. d S-phase cells (solid bars represent the means) at 48 h (n = 2 technical replicates). See Supplementary Fig. 4c–f for data generated with bronchial epithelial cells (BrECs). e, f Normal HREs were infected with the same viruses as in (c) and (d) in the presence or absence of 1 µM palbociclib. e Longitudinal analysis of YPet+ cells per well (means represented by solid lines) reveals palbociclib reduced ICVB-1042 activities in normal HRE, but no reduction of ICVB-1358 or Ad5-YPet activities, by palbociclib (n = 2 replicates). f Fraction of YPet+ cells (means represented by solid bars) at 48 h (n = 2 technical replicates). See Supplementary Fig. 4G, H for data generated with BrECs. g WST-1 assays examining cytolytic activity of ICVB-1042 (blue) and ICVB-1358 (green) in normal HREs and A549 cancer cells in the presence (open circles) or absence (filled circles) of 1 µM palbociclib. Lines represent the mean, n = 4.