Fig. 5: Downregulation of Atoh1 under hypoxia promotes MTs stability and neuronal migration.
From: Atoh1 mediated disturbance of neuronal maturation by perinatal hypoxia induces cognitive deficits

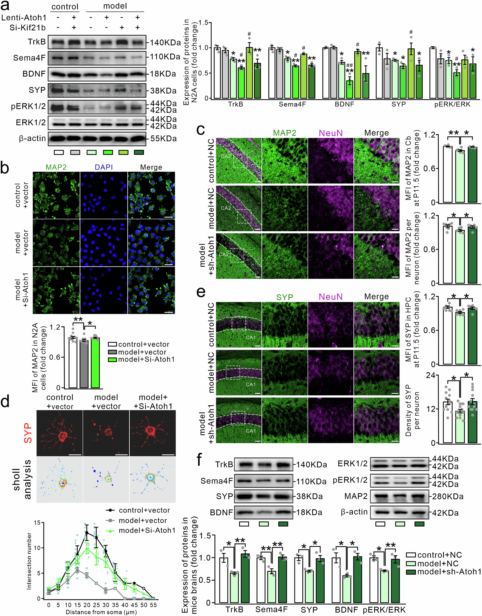
a Protein fractions extracted from N2A cells after transfection and hypoxia were tested with TrkB, BDNF, SYP, Sema4F, pErk1/2, and Erk1/2. β-actin was used as an internal control. Bar graphs show percentage changes of proteins (*vs control+ vector; #vs model+ vector) (n = 3 per group) (For statistics, see Table S18). b Staining of N2A cells after transfection and hypoxia by antibody against MAP2. Scale bars: 20 μm. Objective 40x. Bar graph shows MFI of MAP2 staining, data were presented as relative changes (n = 6 per groups) (F = 4.70, df = (33, 2), control + vector vs model + vector, **p = 0.0080; model + vector vs model + Si-Atoh1, *p = 0.020) (1.00 ± 0.020 vs 0.94 ± 0.014 vs 0.99 ± 0.0082). c Staining of hippocampal CA2 by antibodies against MAP2 and NeuN in P11.5 mice after micro-injection of recombinant virus and hypoxia. The three right panels show a magnified view of dashed squares on the left. Scale bars: 50 μm (columns above, objective 20x); 20 μm (three columns below, objective 63x). Bar graph above shows MFI of MAP2 staining, data were presented as relative changes (n = 6 per group). Bar graph below shows MFI of MAP2 around per neuron, data were presented as relative changes (n = 6 per group) (For statistics, see Table S19). d Sholl analysis of cultured primary neurons stained by SYP after treatment illustrated. Line chart shows the intersection numbers of dendrites and concentric circles. (All groups, n = 6 batches for each group, n = 2 cells for each batch) (For statistics, see Table S20). e Staining of hippocampal CA1 by antibodies against SYP and NeuN in P11.5 mice after micro-injection of recombinant virus and hypoxia. The three right panels show a magnified view of dashed squares on the left. Scale bars: 50 μm (columns above, objective 20x); 20 μm (three columns below, objective 63x). Bar graph above shows MFI of SYP staining, data were presented as relative changes (For all groups, n = 6). Bar graph below shows density of SYP+ points on per neuron (For all groups, n = 12) (For statistics, see Table S21). f Protein fractions extracted from brains of P11.5 mice after hypoxia and micro-injection of recombinant virus were tested with TrkB, BDNF, SYP, Sema4F, pErk1/2, and Erk1/2. β-actin was used as an internal control. Bar graphs show percentage changes (n = 3 per group) (For statistics, see Table S22). All data were shown as mean ± SEM. *p < 0.05, **p < 0.01.