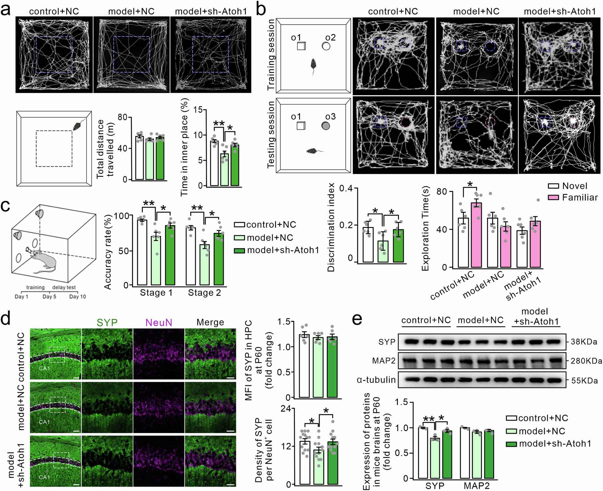
Fig. 6: Downregulation of Atoh1/kif21b after hypoxia improves distant cognitive performance in mice.
From: Atoh1 mediated disturbance of neuronal maturation by perinatal hypoxia induces cognitive deficits

a Upper: Sample tracing of mice in OF tests after manipulation. Bottom left: Schematic of the OF tests. Bottom right: Bar graphs show the total distance traveled in OF and time in inner space (n = 6 per group) (For statistics, see Table S23). b The most left panels: Schematic of the NOR tests. The right three panels: Sample tracing of mice in training and testing sessions. Bottom left panel: Bar graph shows the discrimination index. Bottom right panel: Bar graphs show the exploration time of the familiar and novel object (n = 6 per group) (discrimination index, F = 5.39, control + NC vs model + NC, *p = 0.014; control + NC vs sh-Atoh1, p = 0.63; model + NC vs model + sh-Atoh1, *p = 0.021) (discrimination index, 0.19 ± 0.030 vs 0.12 ± 0.050 vs 0.18 ± 0.040). Exploration time, for statistics, see Table S24. c The left panel: Schematic of the skinner’s box tests. Bar graphs show accuracy of mice in probing the correct hole in the first stage and the second stage (n = 6 per group) (For statistics, see Table S25). d Staining of hippocampal CA1 by antibodies against SYP and NeuN in mice at P60. The three right panels show a magnified view of dashed squares on the left. Scale bars: 50 μm (columns above, objective 20x); 20 μm (three columns below, objective 63x). Bar graph above shows MFI of SYP staining, data were presented as relative changes (For all groups, n = 6). Bar graph below shows density of SYP+ points on per neuron (For all groups, n = 12) (For statistics, see Table S26). e Protein fractions from brains of P60 mice were tested with SYP and MAP2. Panels above show representative bands of proteins mentioned above. α-tubulin was used as an internal control. Bar graphs show percentage changes of proteins (For all groups, n = 3) (from left to right: SYP, F = 13.50, df = (6, 2), **p = 0.0020, *p = 0.010, 1.00 ± 0.013 vs 0.80 ± 0.035 vs 0.95 ± 0.030; MAP2, F = 3.16, df = (6, 2), 1.00 ± 0.015 vs 0.93 ± 0.028 vs 0.94 ± 0.022). All data were shown as mean ± SEM. *p < 0.05, **p < 0.01.