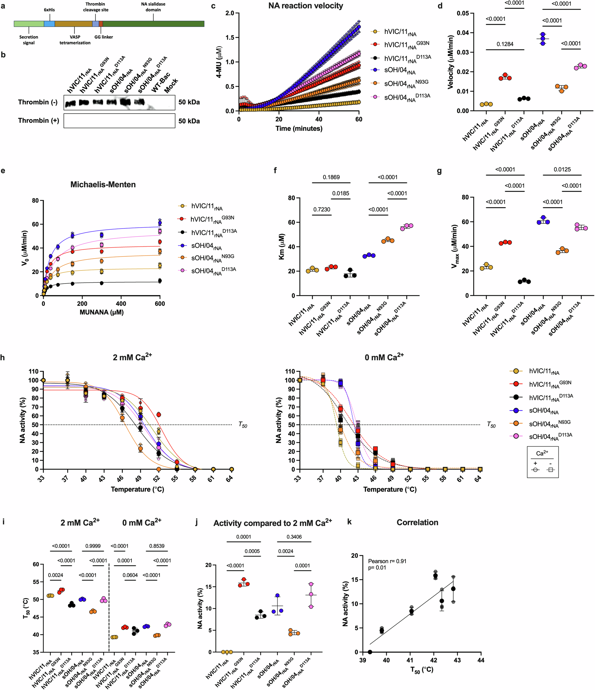
Fig. 5: Amino acids 93 and 113 distinctly affect NA kinetic parameters and promote NA activity under Ca2+-depleted conditions by stabilizing the NA tetramer.

a Schematic representation of NA constructs expressed in High 5 cells infected with recombinant baculoviruses. b Western blot of recombinant NAs detected using an anti-His antibody before and after thrombin digestion to release the NA ectodomain. c NA enzymatic reaction velocity using recombinant proteins from hVIC/11rNA (yellow), hVIC/11-G93N rNA (brown), hVIC/11-D113A rNA (black), sOH/04 rNA (blue), sOH/04-N93G rNA (orange), and sOH/04-D113A rNA (pink). Samples were normalized to 50 ng of protein and velocity was measured as 4-MU production over 60 min. Values represent the mean ± SD of three independent experiments. d rNA reaction velocity of hVIC/11 rNA (yellow), hVIC/11-G93N rNA (red), hVIC/11-D113A rNA (black), sOH/04 rNA (blue), sOH/04-N93G rNA (orange), and sOH/04-D113A rNA (pink). Values are shown as the means of three independent experiments and p values were obtained by ordinary one-way ANOVA. e Michaelis-Menten plot of rNA samples normalized to 50 ng of protein and incubated with variable MUNANA concentrations. Data was fitted to the Michaelis-Menten equation and the KM (f) and Vmax (g) parameters. were obtained. p values were obtained by ordinary one-way ANOVA. h Thermostability profiles of rNA measured with (2 mM Ca2+, solid line) or without (dashed line) Ca2+. Values are presented as the mean ± SD of three independent experiments. (i) T50 values were obtained by fitting the data to a dose-response variable slope nonlinear fit. p values were obtained by ordinary one-way ANOVA. j rNA enzymatic activity at 0 mM Ca2+, measured at 37 °C. p values were obtained by ordinary one-way ANOVA. k Pearson correlation test between rNA activity and T50 at 0 mM Ca2+.