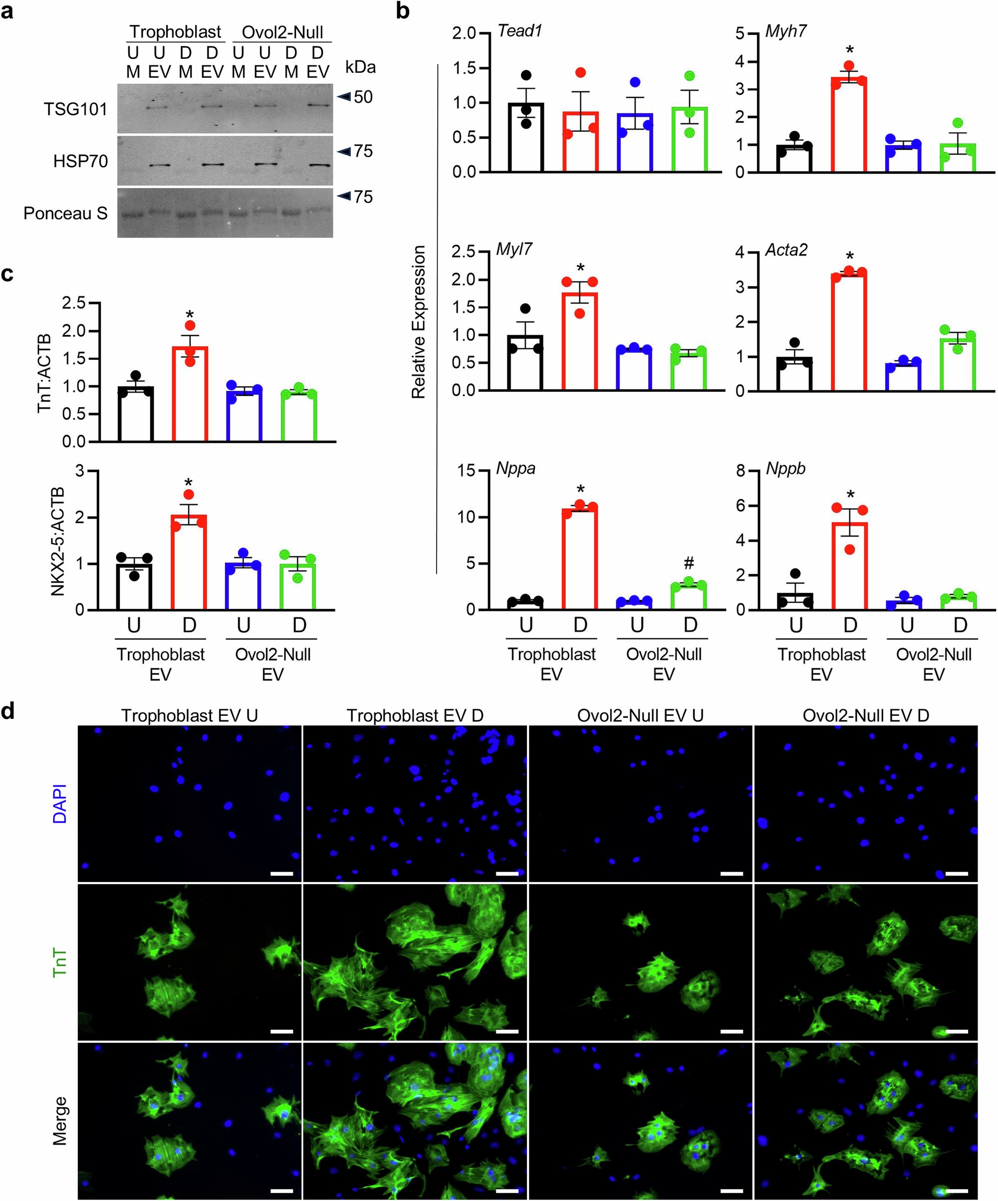
Fig. 5: EVs from media conditioned by differentiated trophoblasts promote cardiomyocyte growth.
From: Placental extracellular vesicles promote cardiomyocyte maturation and fetal heart development

a Western blot for EV markers TSG101 and HSP70 in media supernatants (M) and EVs isolated from media conditioned by Ovol2+/+ TS cells (Trophoblast) and Ovol2-/- (Ovol2-Null) TS cells cultured in stem or differentiation media. Ponceau S was used to verify total protein. U=cells exposed to stem media (undifferentiated), D=cells exposed to differentiation media for 5 days. b Expression of six genes (Tead1, Myh7, Myl7, Acta2, Nppa, and Nppb) associated with cardiac development in cardiomyocytes treated with EVs (10 µg/mL) isolated from CM of Ovol2+/+ and Ovol2-Null TS cells cultured in undifferentiated and differentiated states. c Relative band intensity from western blots for Troponin T (TnT) and NKX2-5 in comparison to ACTB in cardiomyocytes exposed to EVs (10 µg/mL) isolated from CM of Ovol2+/+ and Ovol2-Null TS cells cultured in undifferentiated and differentiated states. d Immunofluorescence for TnT (green) in cardiomyocytes treated with EVs (10 µg/mL) isolated from CM of Ovol2+/+ and Ovol2-Null TS cells cultured in undifferentiated and differentiated states. DAPI was used to stain nuclei. Values significantly different from undifferentiated Trophoblast EVs (N = 3 independent experiments, P < 0.05) are denoted with an asterisk (*); values different from both undifferentiated trophoblast EVs and differentiated trophoblast EVs are denoted with a number sign (#). A one-way ANOVA followed by Tukey’s post-hoc test was used to determine statistical significance, using values from the undifferentiated Trophoblast EVs normalized to 1 as the control condition. Scale bar = 100 µm. Graphs represent means ± SEM. Uncropped images of western blots are provided in Supplementary Fig. 8.