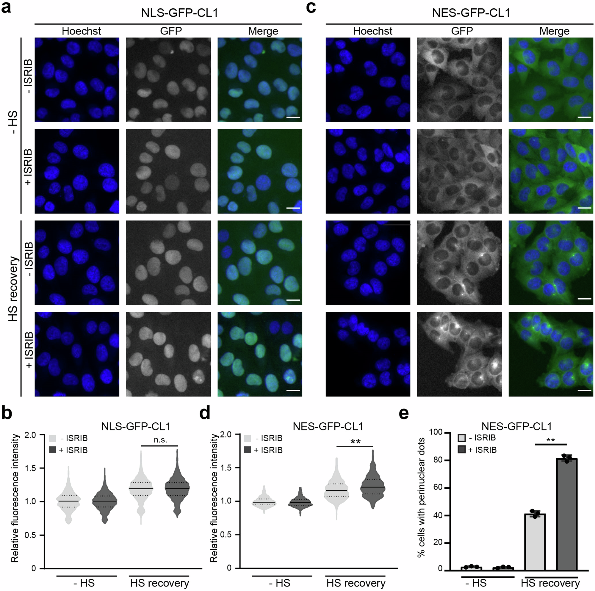
Fig. 3: ISRIB causes accumulation and sequestration of proteasome substrates in the cytosolic, but not nuclear, compartment.
From: Chemical inhibition of the integrated stress response impairs the ubiquitin-proteasome system

a Effect of ISRIB on nuclear UPS. Representative micrographs of MelJuSo cells expressing NLS-GFP-CL1. Cells were left untreated (-ISRIB) or incubated with ISRIB (+ISRIB) for 30 min before being left untreated (−HS) or exposed to a 43 °C heat shock for 30 min and followed by recovery (HS recovery) for 4 h. Images were captured with a wide-field, high-content microscope. Scale bar, 20 μm. b Quantification of mean cellular NLS-GFP-CL1 fluorescence intensities from experiment shown in (a). Values were normalized to untreated control cells (-ISRIB, −HS). The frequency and distribution of the relative fluorescence intensities per cell are shown as violin plots (three independent experiments, >1000 cells analyzed per condition, Kruskal–Wallis test, n.s.: not significant). c Effect of ISRIB on cytosolic UPS. Representative micrographs of MelJuSo cells expressing NES-GFP-CL1. Cells were left untreated (-ISRIB) or incubated with ISRIB (+ISRIB) for 30 min before being left untreated (−HS) or exposed to a 43 °C heat shock for 30 min and followed by recovery (HS recovery) for 4 h. Images were captured with a wide-field, high-content microscope. Scale bar, 20 μm. d Quantification of mean cellular NES-GFP-CL1 fluorescence intensities from experiment shown in (c). Values were normalized to untreated control cells (-ISRIB, −HS). The frequency and distribution of the relative fluorescence intensities per cell are shown as violin plots. (three independent experiments, >1000 cells analyzed per condition, Kruskal–Wallis test, **P < 0.01). e Percentage of cells that are positive for cytosolic NES-GFP-CL1 foci from experiment shown in (c). Data represent the mean ± SD. (three independent experiments, Kruskal–Wallis test, **P < 0.01).