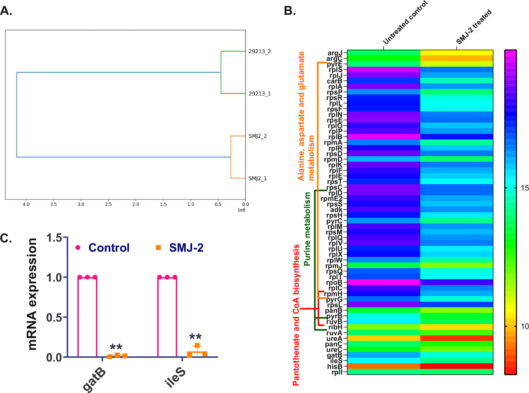
Fig. 3: Transcriptomic study of SMJ-2 treated and untreated bacterial cells.

A The hierarchical clustering of the data for S. aureus ATCC 29213 untreated and SMJ-2 treated samples, B Heat Map of relative gene expression of S. aureus ATCC 29213 treated with SMJ-2 obtained from RNA sequencing. Given are the two biological replicates of SMJ-2 treated cells relative to untreated control on a log2-fold scale, C mRNA expression of gatB and ileS gene of SMJ-2 treated and untreated control set. Experiments (A), (B), and (C) represent two individual repeats (n = 2 biologically independent samples).