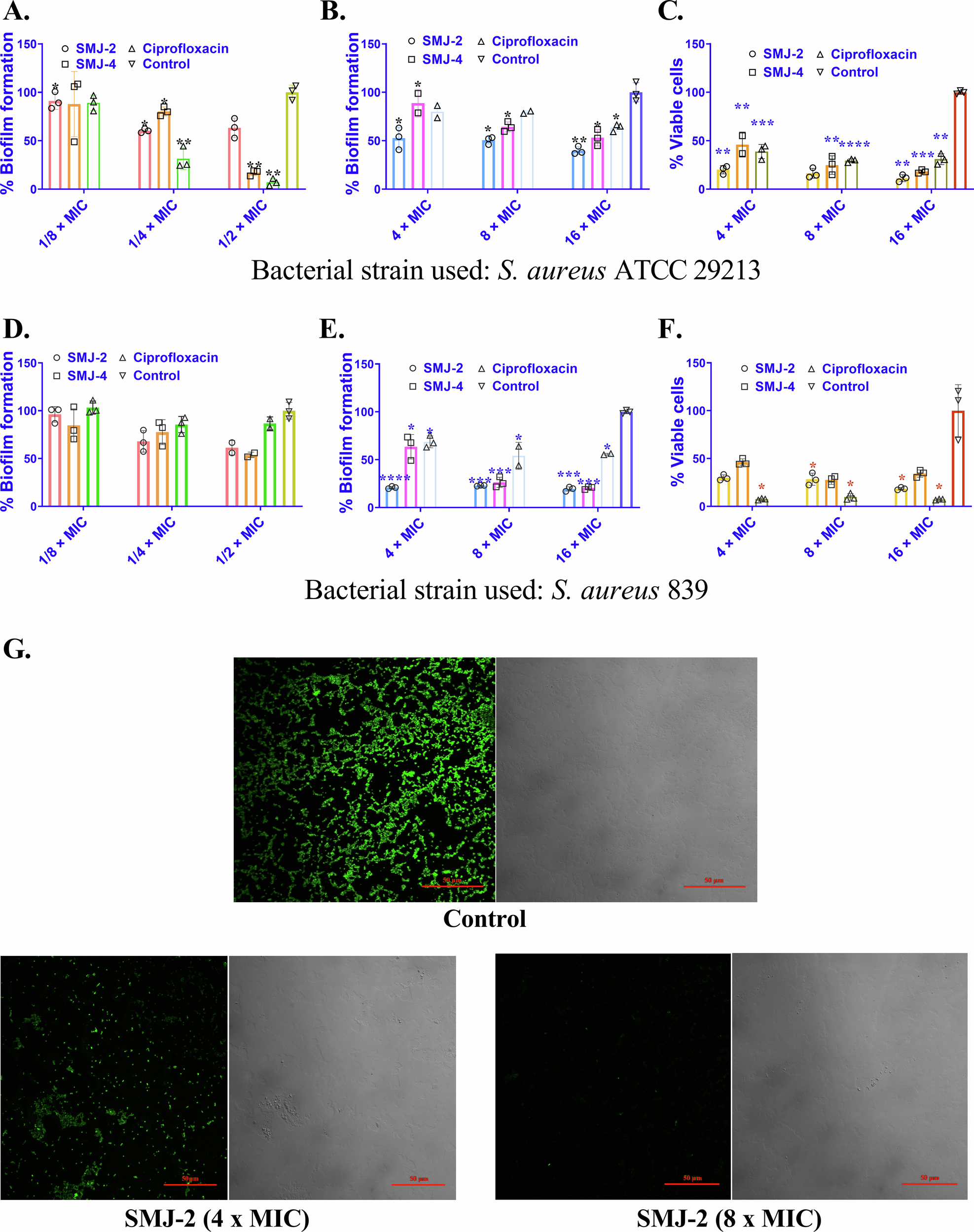
Fig. 7: SMJ-2 effectively eradicates pre-formed biofilms.

A Crystal violet % Biofilm inhibition of SMJ-2, SMJ-4, and ciprofloxacin at 1/8 × MIC, 1/4 × MIC, and 1/2 × MIC compared to untreated control on S. aureus ATCC 29213, B Crystal violet Biofilm eradication of SMJ-2, SMJ-4, and ciprofloxacin at 4 × MIC, 8 × MIC, and 16 × MIC compared to untreated control on S. aureus ATCC 29213, C Viable Biofilm cells of SMJ-2, SMJ-4, and ciprofloxacin at 4 × MIC, 8 × MIC, and 16 × MIC compared to untreated control on S. aureus ATCC 29213, D Crystal violet Biofilm inhibition of SMJ-2, SMJ-4, and ciprofloxacin at 1/8 × MIC, 1/4 × MIC, and 1/2 × MIC compared to untreated control on S. aureus 839, E Crystal violet Biofilm eradication of SMJ-2, SMJ-4 and ciprofloxacin compared to untreated control on S. aureus 839, F Viable Biofilm cells of SMJ-2, SMJ-4, and ciprofloxacin at 4 × MIC, 8 × MIC, and 16 × MIC compared to untreated control on S. aureus 839, G Confocal microscopy of biofilm eradication by SMJ-2 at 4 × MIC, and 8 × MIC on S. aureus 839, scale bar 50 µm. The findings of each experiment are the average standard deviation of three individual repetitions (n = 3 biologically independent samples). Results were marked as significant (*) when P < 0.05 and highly significant (**) when P < 0.01, and (***) when P < 0.001. P value was calculated using a 95% class interval and paired t-test.