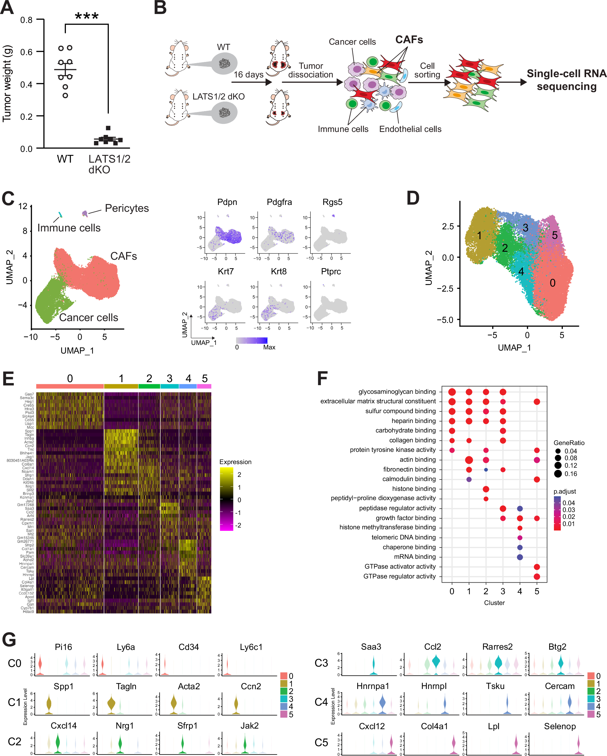
Fig. 1: Distinct subpopulations of cancer-associated fibroblasts (CAFs) between wild-type (WT) and large tumor suppressor 1 and 2 (LATS1/2)-deficient breast cancer cells revealed via single-cell RNA sequencing (scRNA-seq) analysis.
From: Hippo pathway in cancer cells induces NCAM1+αSMA+ fibroblasts to modulate tumor microenvironment

A BALB/c mice were injected with WT or LATS1/2 double-knockout (dKO) 4T1 breast cancer cells, and tumor weight was determined 16 days after transplantation. Data are represented as the mean ± standard error of the mean (SEM); n = 8 tumors for each WT or LATS1/2 dKO. ***p < 0.001, Mann–Whitney test. B Schematic illustration of the workflow of scRNA-seq analysis of CAFs derived from WT or LATS1/2 dKO 4T1 breast tumors. C Uniform manifold approximation and projection (UMAP) plot showing all cells from both WT and LATS1/2 dKO samples. D UMAP plot showing six distinct CAF clusters. E Heatmap showing differential expression of the top 10 markers in each mouse breast CAF cluster. F Gene Ontology (GO) analysis plots showing the top 20 GO terms (molecular function) among mouse breast CAF clusters. G Violin plots showing the differential marker expression in each mouse breast CAF cluster. Colors correspond to the indicated CAF cluster in the UMAP plot of CAFs shown in D.