Fig. 5: Dysfunctional CD8+ T cells are abundant in NCAM1+αSMA+ CAFs-enriched tumors.
From: Hippo pathway in cancer cells induces NCAM1+αSMA+ fibroblasts to modulate tumor microenvironment

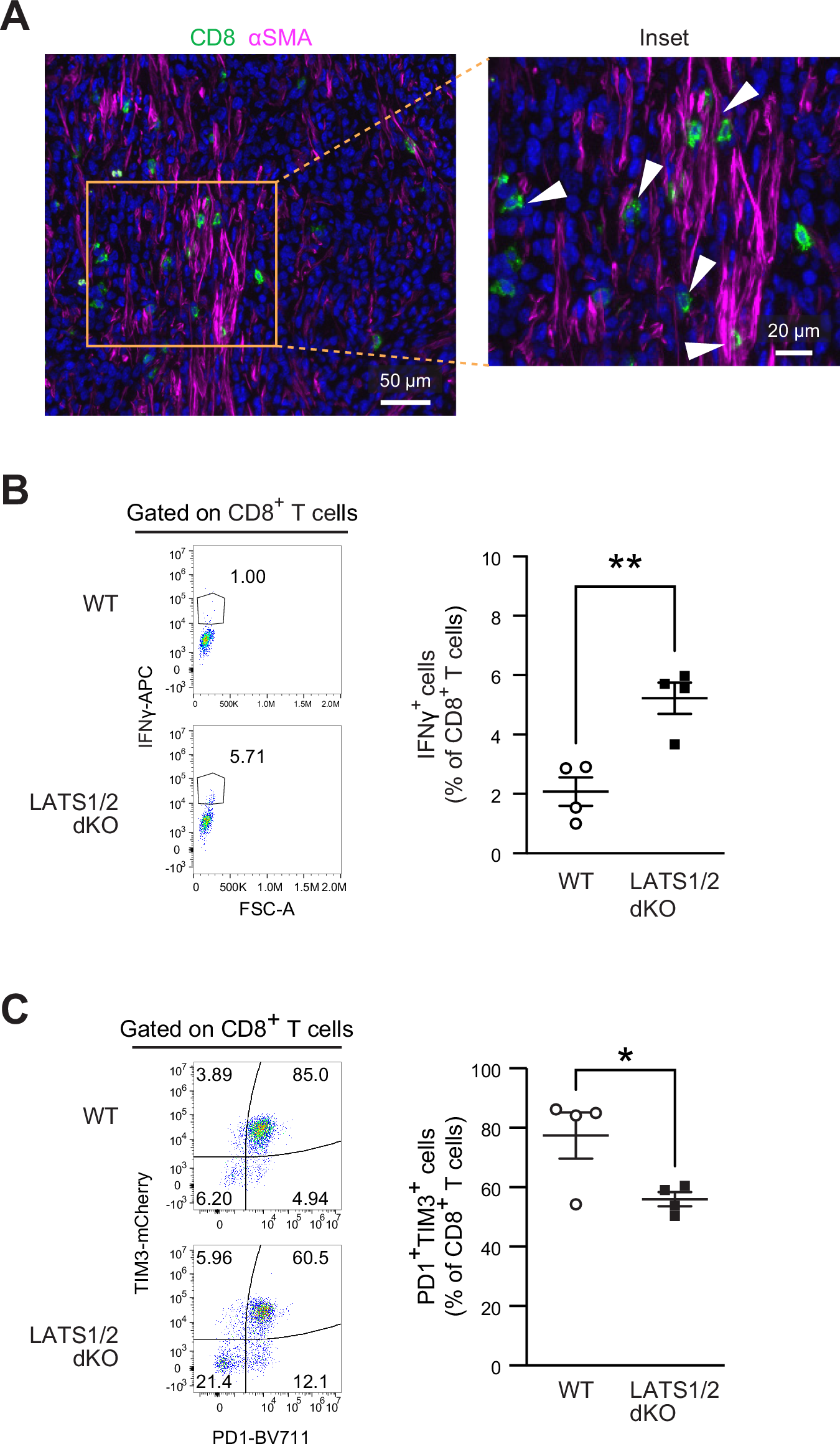
A Representative immunofluorescence images of mouse breast tumor samples. Frozen sections of WT 4T1 breast tumors were subjected to immunostaining analysis of CD8 (green) and αSMA (magenta) or DAPI for DNA (blue). Data are representative of three tumors. Scale bar = 50 μm; inset scale bar = 20 μm. B WT or LATS1/2 dKO 4T1 breast cancer cells were injected into BALB/c mice, and tumors were then subjected to flow cytometry to analyze IFNγ expression at 16 days after transplantation. Representative scatterplots of the gated CD8+ T cells are shown in the left panel. Data are represented as the mean ± SEM; n = 4 samples; pooled 4–12 tumors in each group. *p < 0.05, unpaired two-tailed t-test. C Tumors were prepared as in B and subjected to flow cytometry to analyze PD1 and TIM3 expression. Representative scatterplots of the gated CD8+ T cells are shown in the left panel. Data are represented as the mean ± SEM; n = 4 samples; pooled 4–6 tumors in each group. *p < 0.05, unpaired two-tailed t-test.