Fig. 6: NCAM1+αSMA+ CAFs are observed in human breast cancer.
From: Hippo pathway in cancer cells induces NCAM1+αSMA+ fibroblasts to modulate tumor microenvironment

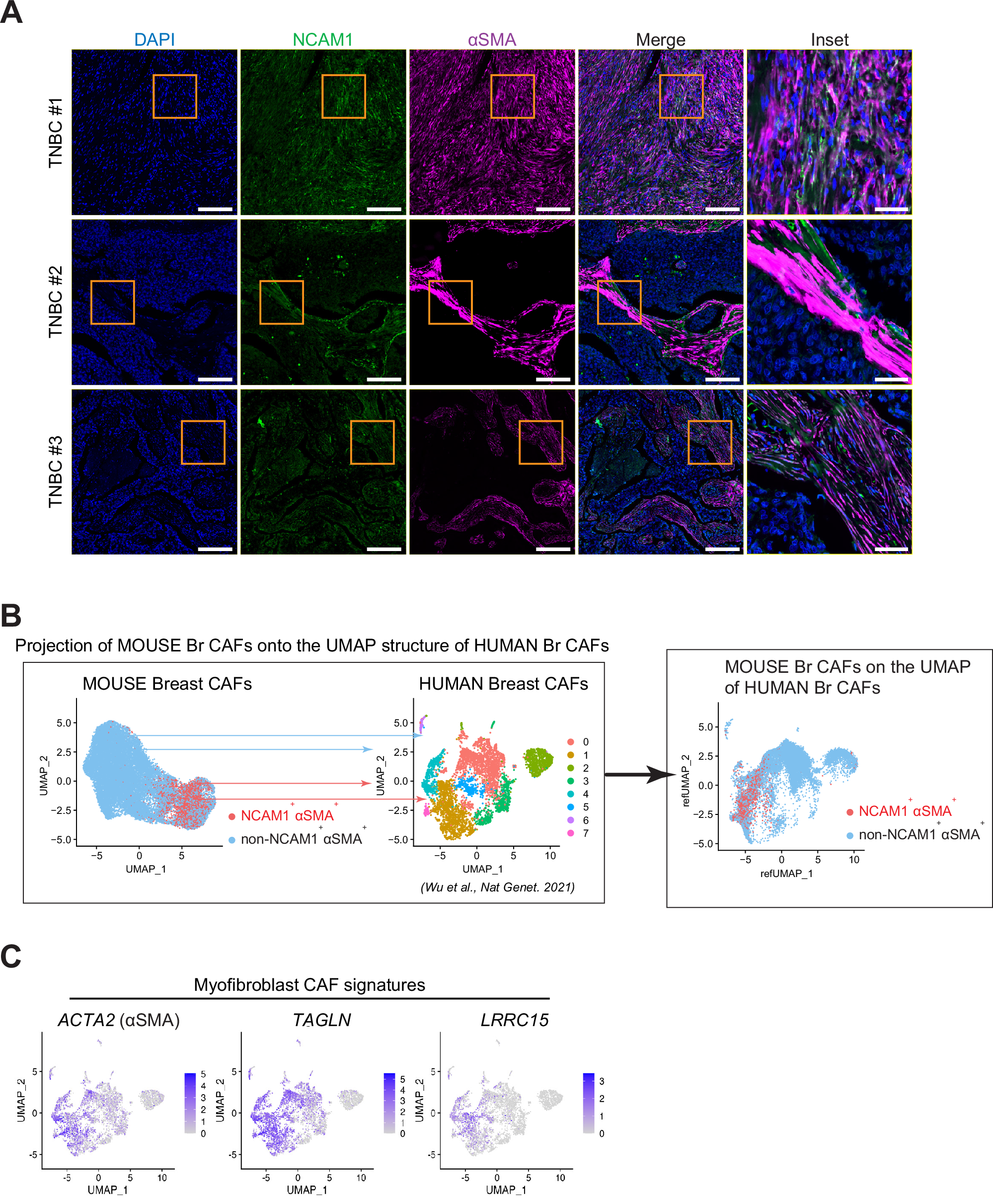
A Representative immunofluorescence images of three positive cases with NCAM1 and αSMA co-expression (n = 27 patients with breast cancer). Formalin-fixed paraffin-embedded tissue sections of breast tumors were subjected to immunostaining of NCAM1 (green) and αSMA (magenta) or DAPI for DNA (blue). Scale bar = 200 μm; inset scale bar = 50 μm. B Cell type label transfer and projection of mouse breast CAF clusters onto the UMAP structure of human breast CAF clusters38. Colors correspond to the indicated CAF cluster. C Feature plot showing the single cells with indicated gene expression on the UMAP plot of human breast CAF clusters. Color indicates the expression level (blue indicates high expression).