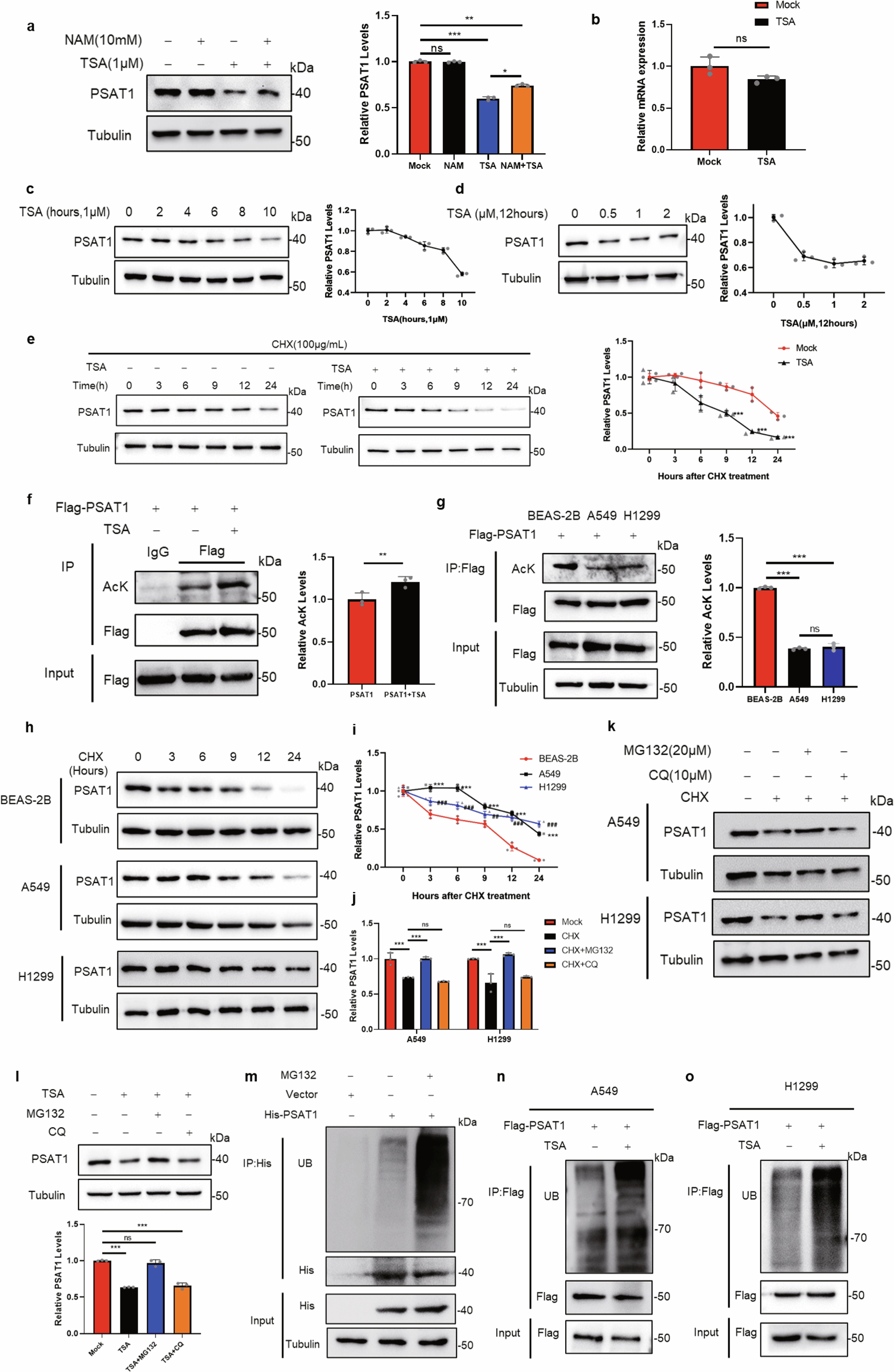
Fig. 1: Acetylation affects the protein stability and ubiquitination of PSAT1.

a Western blot was used to detect PSAT1 protein levels after NAM (10 mM) and TSA (1 μM) treatment for 12 h in H1299. The relative PSAT1 expression compared with that of Tubulin was quantified. Data represented as the average of three independent experiments (mean ± SD), ns: P > 0.05, *P < 0.05, **P < 0.01, ***P < 0.001. b The mRNA levels of PSAT1 were detected after TSA treatment in H1299 by qPCR. Data represented as the average of three independent experiments (mean ± SD), ns: P > 0.05. c Western blot was used to detect PSAT1 protein levels after TSA (1 μM) treatment at different time points. The relative PSAT1 expression compared with that of Tubulin was quantified. d TSA at different concentrations was added into H1299 cells for 12 h, then cells were collected and the protein level of PSAT1 was detected by Western blot. The relative PSAT1 expression compared with that of Tubulin was quantified. e H1299 cells were experimented with CHX (100 μg/mL) for various time points and were treated with or without TSA (1 μM). The PSAT1 protein expressions were detected by Western blot. The relative PSAT1 expression compared with that of Tubulin was quantified. Data represented as the average of three independent experiments (mean ± SD), ***P < 0.001. f H1299 cells were transfected with Flag-PSAT1 plasmid, and TSA (1 μM) was added 12 h before sample collection. Co-IP was used to detect the acetylation level of PSAT1. The relative AcK expression compared with that of Flag was quantified. Data represented as the average of three independent experiments (mean ± SD), **P < 0.01. g BEAS-2B, A549, and H1299 cells were transfected with Flag-PSAT1 plasmid, and Co-IP was used to detect the acetylation level of PSAT1. The relative AcK expression compared with that of Flag was quantified. Data represented as the average of three independent experiments (mean ± SD), ns: P > 0.05, ***P < 0.001. h, i BEAS-2B, A549, and H1299 cells were experimented with CHX (100 μg/mL) for various time points. The PSAT1 protein expressions were detected by Western blot. The relative PSAT1 expression compared with that of Tubulin was quantified. Data represented as the average of three independent experiments (mean ± SD). *, A549 versus BEAS-2B; #, H1299 versus BEAS-2B. ##: P < 0.01, *** or ###: P < 0.001. j, k CHX (100 μg/mL) was added into A549 and H1299 cells for 12 h with or without MG132 (20 μM) or CQ (10 μM). PSAT1 protein was detected by Western blot. The relative PSAT1 expression compared with that of Tubulin was quantified. Data represented as the average of three independent experiments (mean ± SD), ns: P > 0.05, ***P < 0.001. l TSA (1 μM) was added into H1299 cells for 12 h with or without MG132 (20 μM) or CQ (10 μM). PSAT1 protein was detected by Western blot. The relative PSAT1 expression compared with that of Tubulin was quantified. Data represented as the average of three independent experiments (mean ± SD), ns: P > 0.05, ***P < 0.001. m H1299 cells were transfected with His-PSAT1 plasmid, and MG132 (20 μM) was added 12 h before sample collection. Co-IP was used to detect the ubiquitination level of PSAT1. n, o A549 and H1299 cells were transfected with Flag-PSAT1 plasmid, and TSA (1 μM) was added 12 h before sample collection. Co-IP was used to detect the ubiquitination level of PSAT1.