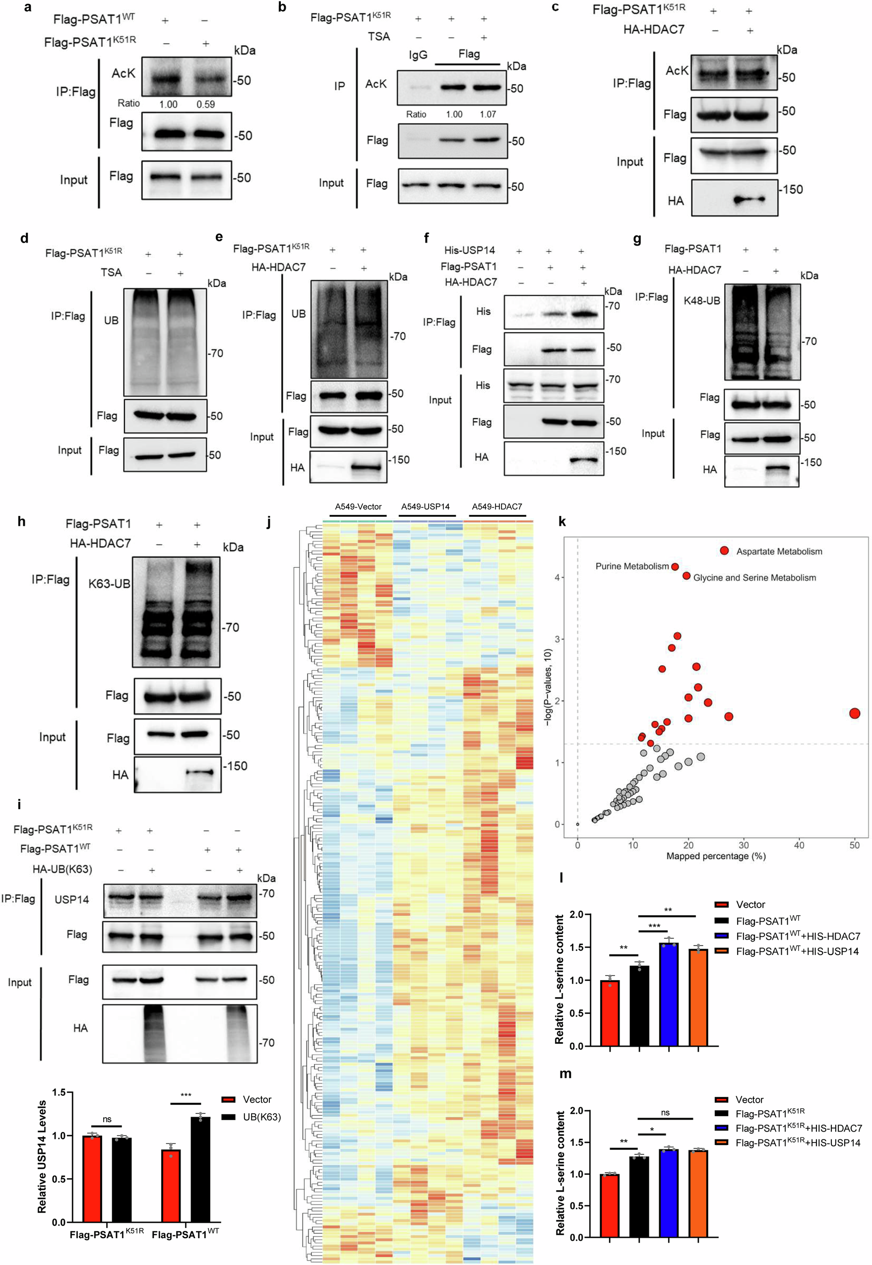
Fig. 6: Acetylation of PSAT1 on Lysine 51 regulates the protein stability of PSAT1 and serine metabolism.

a H1299 cells were transfected with Flag-PSAT1WT or Flag-PSAT1K51R. Co-IP was used to detect the acetylation level of PSAT1. The relative AcK expression compared with that of Flag was quantified. b, d H1299 cells were transfected with Flag-PSAT1K51R plasmid, and TSA (1 μM) was added 12 h before sample collection. Co-IP was used to detect the acetylation or ubiquitination level of PSAT1. c, e H1299 cells were transfected with Flag-PSAT1K51R plasmid alone or co-transfected with HA-HDAC7. Co-IP was used to detect the acetylation or ubiquitination level of PSAT1. f H1299 cells were co-transfected with His-USP14, Flag-PSAT1, and HA-HDAC7 or Vector. The immunoprecipitations were blotted with anti-His or anti-Flag antibodies. g, h In H1299 cells, Flag-PSAT1 and HA-HDAC7 plasmids were co-transfected. Co-IP was used to detect the K48-linked or K63-linked ubiquitination level of PSAT1. i H1299 cells were co-transfected with HA-UB(K63), Flag-PSAT1WT or Flag-PSAT1K51R. The immunoprecipitations were blotted with anti-USP14, anti-Flag, or anti-HA antibodies. The relative USP14 expression compared with that of Flag was quantified. Data represented as the average of three independent experiments (mean ± SD), ns: P > 0.05, ***P < 0.001. j The heat map of the metabolites identified from metabolomics analysis. k KEGG pathway analysis of the DEGs identified from (j). l, m The serine concentration in lysates of cells was measured using the DL-Serine Assay Kit. Data represented as the average of three independent experiments (mean ± SD), ns: P > 0.05, *P < 0.05, **P < 0.01, ***P < 0.001.