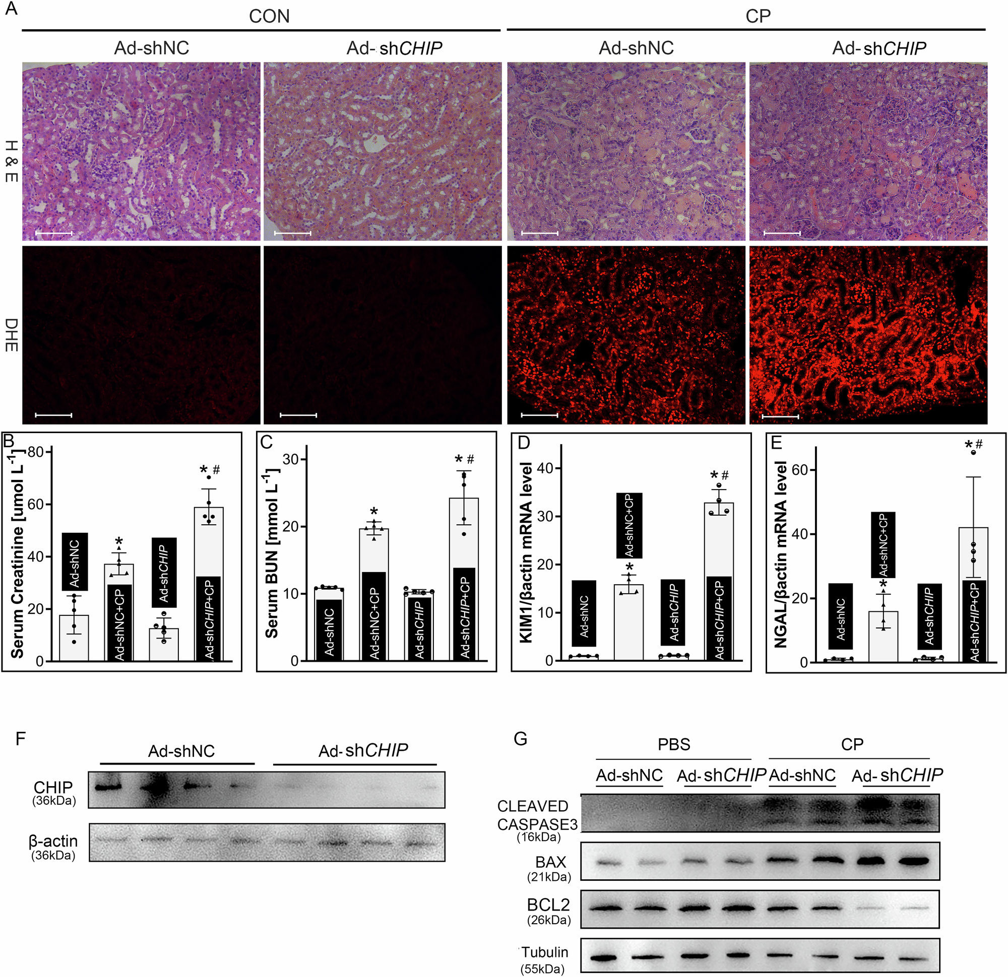
Fig. 5: CHIP knockdown accentuated cisplatin-induced AKI.

A H & E staining revealed that CHIP knockdown exacerbated cisplatin-induced renal morphological changes (including tubular dilatation, cast formation and interstitial edema) in mouse kidneys. DHE staining showed that CHIP knockdown accentuated cisplatin-induced increased ROS generation in renal tubules. B Cisplatin-induced increase in serum creatinine levels were further accentuated by CHIP gene disruption. (n = 5 *P = 0.0003 vs. the Ad-shNC group; *P < 0.0001 vs. the Ad-shCHIP group; #P = 0.0001 vs. the Ad-shNC+CP group.) C Cisplatin-induced increase in serum BUN levels were further accentuated by CHIP gene disruption. (n = 5 *P < 0.0001 vs. the Ad-shNC group; *P < 0.0001 vs. the Ad-shCHIP group; #P < 0.0001 vs. the Ad-shNC+CP group.) D CHIP knockdown accentuated cisplatin-induced increase of KIM1 mRNA levels, as validated by qRT-PCR studies. (n = 4 *P < 0.0001 vs. the Ad-shNC group; *P < 0.0001 vs. the Ad-shCHIP group; #P < 0.0001 vs. the Ad-shNC+CP group.) E CHIP knockdown accentuated cisplatin-induced increase of NGAL mRNA levels, as validated by qRT-PCR studies. (n = 4 *P = 0.0098 vs. the Ad-shNC group; *P < 0.0001 vs. the Ad-shCHIP group; #P = 0.0037 vs. the Ad-shNC+CP group.) F Western blot studies showed that CHIP was downregulated by Ad-shCHIP adenovirus in mouse kidneys. G CHIP knockdown accentuated cisplatin-induced upregulation of cleaved caspase 3 and BAX and downregulation of BCL2 in kidneys. CP: cisplatin, Ad-shNC: empty vector for CHIP knockdown, Ad-shCHIP: knockdown of CHIP by adenovirus. Scale bars: 100 μm, Error bars show SD.