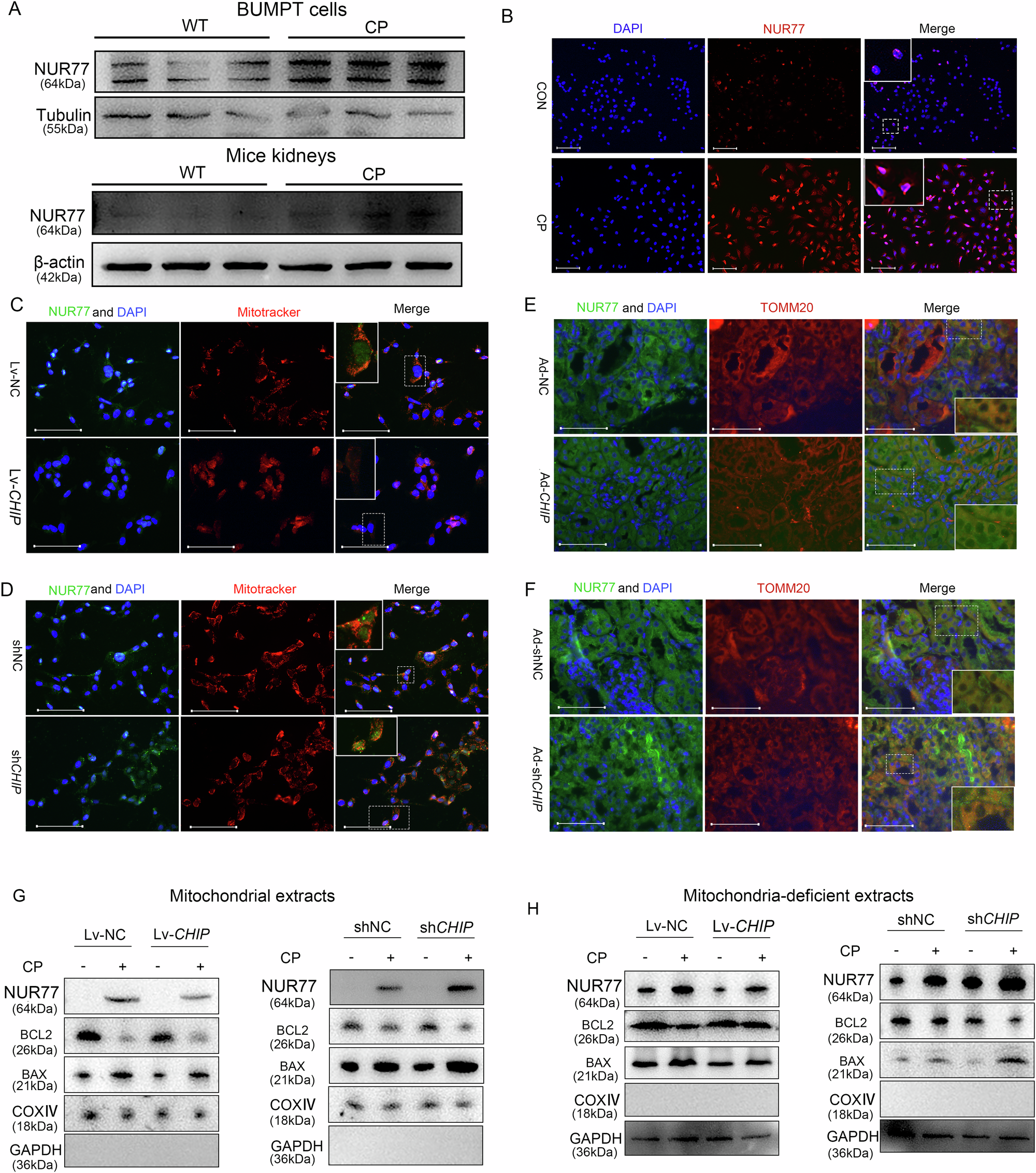
Fig. 8: CHIP alleviated NUR77-induced intrinsic apoptosis.

A Western blot studies revealed that NUR77 was upregulated in cisplatin-treated BUMPT cells and mouse kidneys. B Immunofluorescence staining showed that NUR77 was upregulated in cisplatin-treated BUMPT cells, and a notable increase in fluorescence intensity was observed in the cytoplasm following cisplatin treatment. C, D Immunofluorescence staining revealed that the co-localization (yellow) between NUR77 (green) and mitochondria (red, stained with Mitotracker) was reduced by CHIP overexpression but increased by CHIP gene disruption in cisplatin-treated BUMPT cells. E, F Immunofluorescence studies demonstrated that the colocalization (yellow) of NUR77 (green) and mitochondria (red, stained with TOMM20) was modulated by the expression profile of CHIP in cisplatin-treated mouse kidneys. G Western blot studies showed that no expression of NUR77 was noted in the mitochondria of the untreated cells, and cisplatin-treatment led to notable expression of NUR77 in the mitochondria, which was modulated by the expression profile of CHIP. Besides, cisplatin-induced downregulation of BCL2 and upregulation of BAX in the mitochondria were attenuated by CHIP overexpression but accentuated by CHIP knockdown. H Cisplatin treatment led to the downregulation of BCL2 and the upregulation of NUR77 and BAX in mitochondria-deficient extracts, which was mitigated by CHIP overexpression but aggravated by CHIP knockdown. Lv-NC: empty vector lentivirus for CHIP overexpression; Lv-CHIP: overexpression of CHIP by lentivirus; shNC: empty vector lentivirus for CHIP knockdown; shCHIP: knockdown of CHIP by lentivirus.