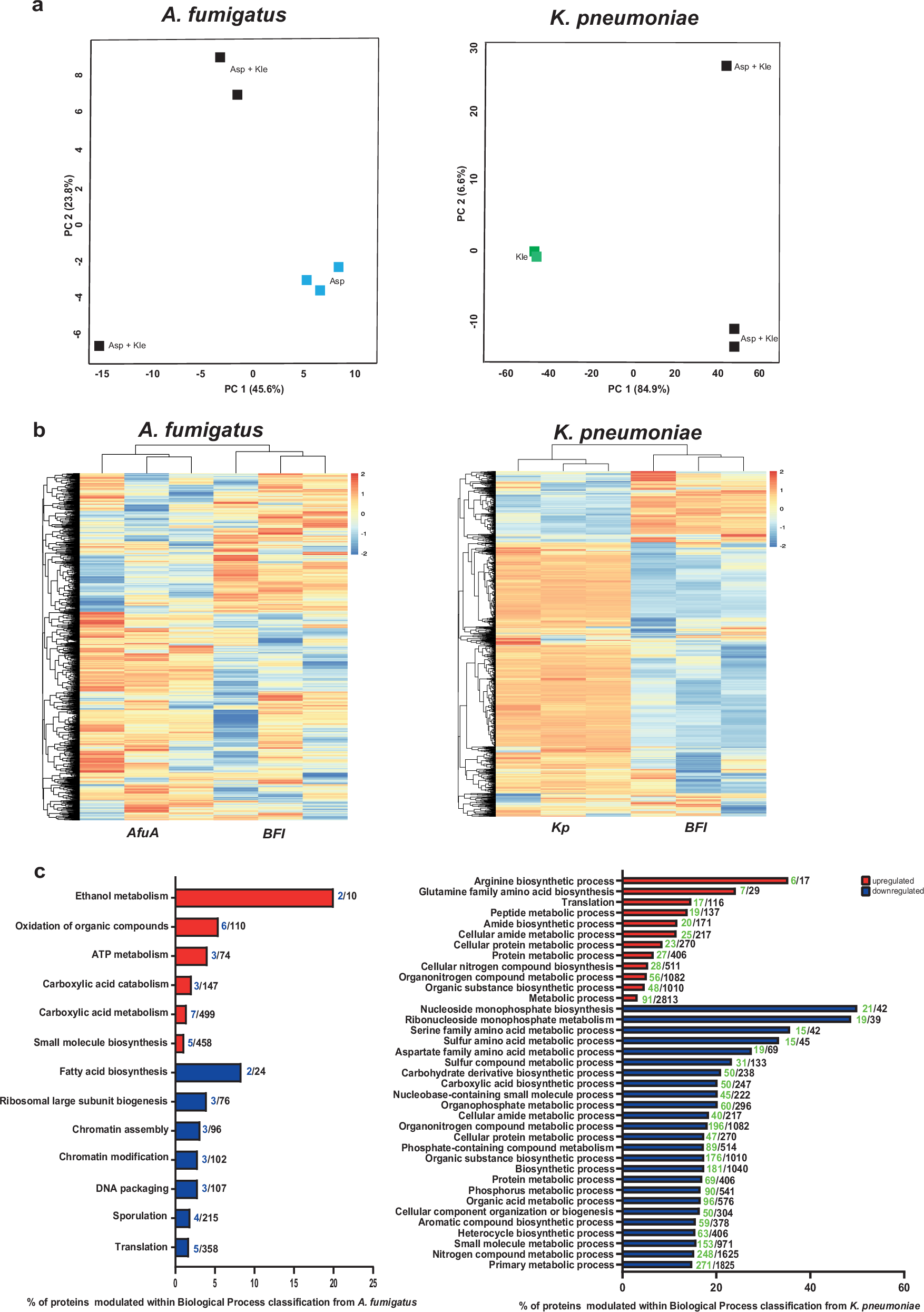
Fig. 2: Proteomics data indicate that the bacterial–fungal interaction leads to changes in carbon metabolism in A. fumigatus, and fosters translation and amino acid metabolism in K. pneumoniae.

a Principal component analysis of the proteome produced in BFI compared to each single pathogen culture. b Hierarchical clustering of differentially abundant proteins (DAPs) of A. fumigatus and K. pneumoniae. The three biological replicates are shown for single pathogen cultures and co-cultures. The color code indicates the fold-change (log2) in protein levels. c Functional enrichment analysis related to biological processes according to Gene ontology (GO) terms of the DAPs under BFI conditions compared to A. fumigatus (left) or K. pneumoniae (right). Asp A. fumigatus, Kle K. pneumoniae. Numbers in front of the bars in blue or green indicate proteins modulated in our dataset either in Afu or Kp, respectively, while numbers in black represent the total number of proteins within that particular biological process.