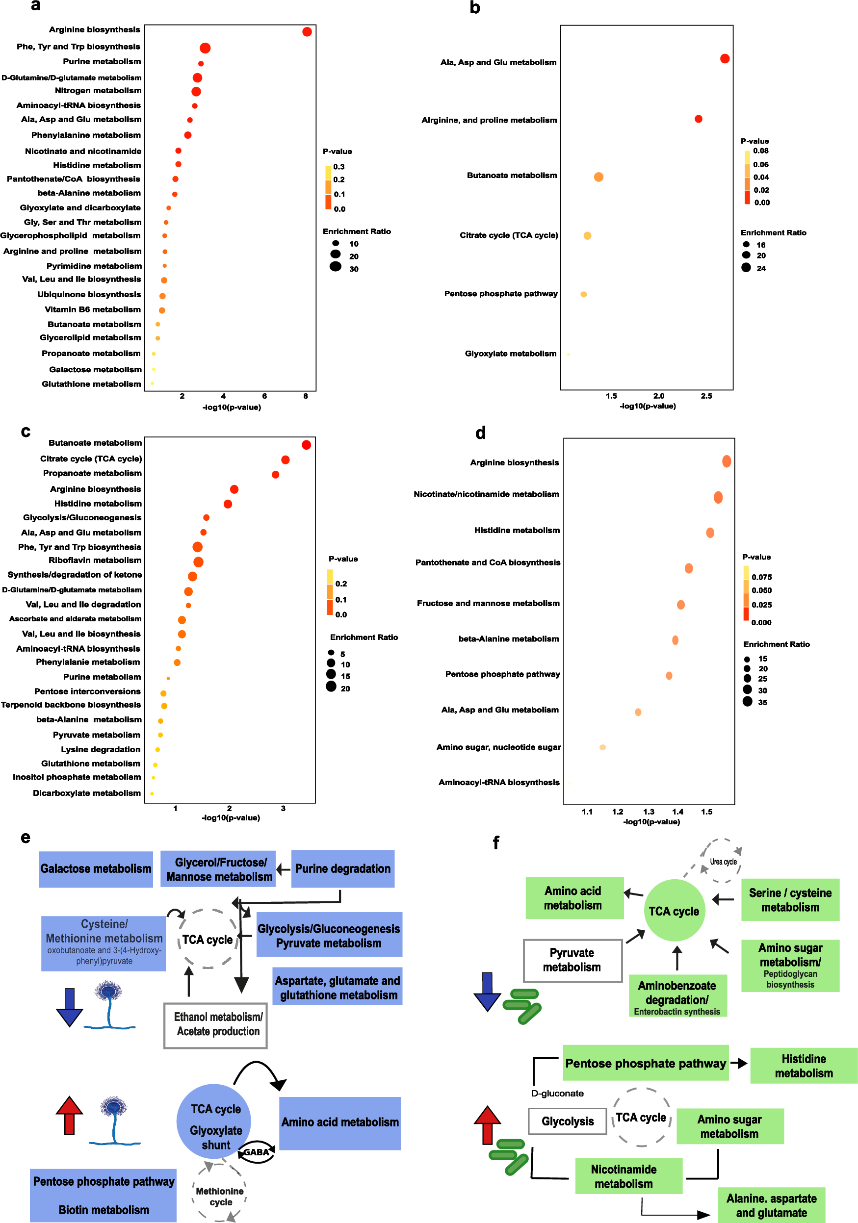
Fig. 3: Metabolic routes adopted by A. fumigatus and K. pneumoniae upon bacterial–fungal interaction.

Enrichment analysis of differentially regulated metabolites collected in supernatants from co-cultures after 24 h compared to the single pathogen culture of A. fumigatus: downregulated (a) and upregulated (b). Enrichment analysis of differentially regulated metabolites from co-cultures compared to single pathogen culture of K. pneumoniae: downregulated (c) and upregulated (d). Schematic representation of pathways potentially involved in A. fumigatus (e) and K. pneumoniae (f) adaptation under BFI stimuli. Blue and red arrows indicate down and upregulated general pathways, respectively. Gray boxes represent potential metabolic processes activated by produced metabolites. Dashed gray circles show possible metabolic processes involved in the entwined pathways. The enrichment analysis of paths responding to BFI was performed in MetaboAnalyst 5.0, using the KEGG database for the annotated metabolites with a log2 FC ± 1.0 cutoff.