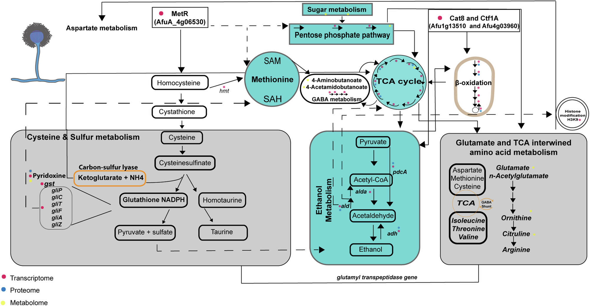
Fig. 6: Schematic overview of adjustments in the metabolism of A. fumigatus upon interaction with K. pneumoniae.

Our data suggest that MetR might act upstream of sulfur metabolism, PPP and methionine cycle by regulating these pathways directly or indirectly. Further adjustments are achieved by the connection between TCA, GABA metabolism and beta-oxidation. It is highly conceivable that gliotoxin-related products are associated with feedback regulation of the methionine cycle (indicated by black dashed arrows). Similarly, some carbon–sulfur compounds might regulate the TCA cycle (indicated by black arrow). The transcriptional regulators Cat8 and Ctf1 are shown to regulate the beta-oxidation cycle, which in turn can feed the TCA cycle (solid black arrows). TCA and GABA metabolism work together to provide energy sources and to regulate key amino acid production. The PPP pathway is also associated with the TCA cycle and amino acids biosynthesis (solid black arrow). Ethanol by-products might influence beta-oxidation and histone acetylation, which might in turn impact on translation efficiency (indicated by black dashed arrow). Orange rectangles or orange circles reveal possible sources for amino acid metabolism in A. fumigatus. Steps modulated within each pathway are indicated by red, blue and yellow dots according to their modulation revealed by transcriptomics, proteomics and metabolomics, respectively. Black dashed arrows indicate putative regulation or influence of one pathway or by-products on another pathway or a putative transcription factor regulation of paths that might cross. Direct regulation is shown by solid black arrows. hmt homocysteine S-methyltransferase, pdcA pyruvate decarboxylase, ald aldehyde dehydrogenase, adh alcohol dehydrogenase, gst glutathione S-transferase, gliP non-ribosomal peptide synthetase, gliC cytochrome P450 monooxygenase, gliT gliotoxin sulfhydryl oxidase, gliF cytochrome P450 monooxygenase, gliA glioxin transporter, gliZ Zn2Cys6 binuclear transcription factor.