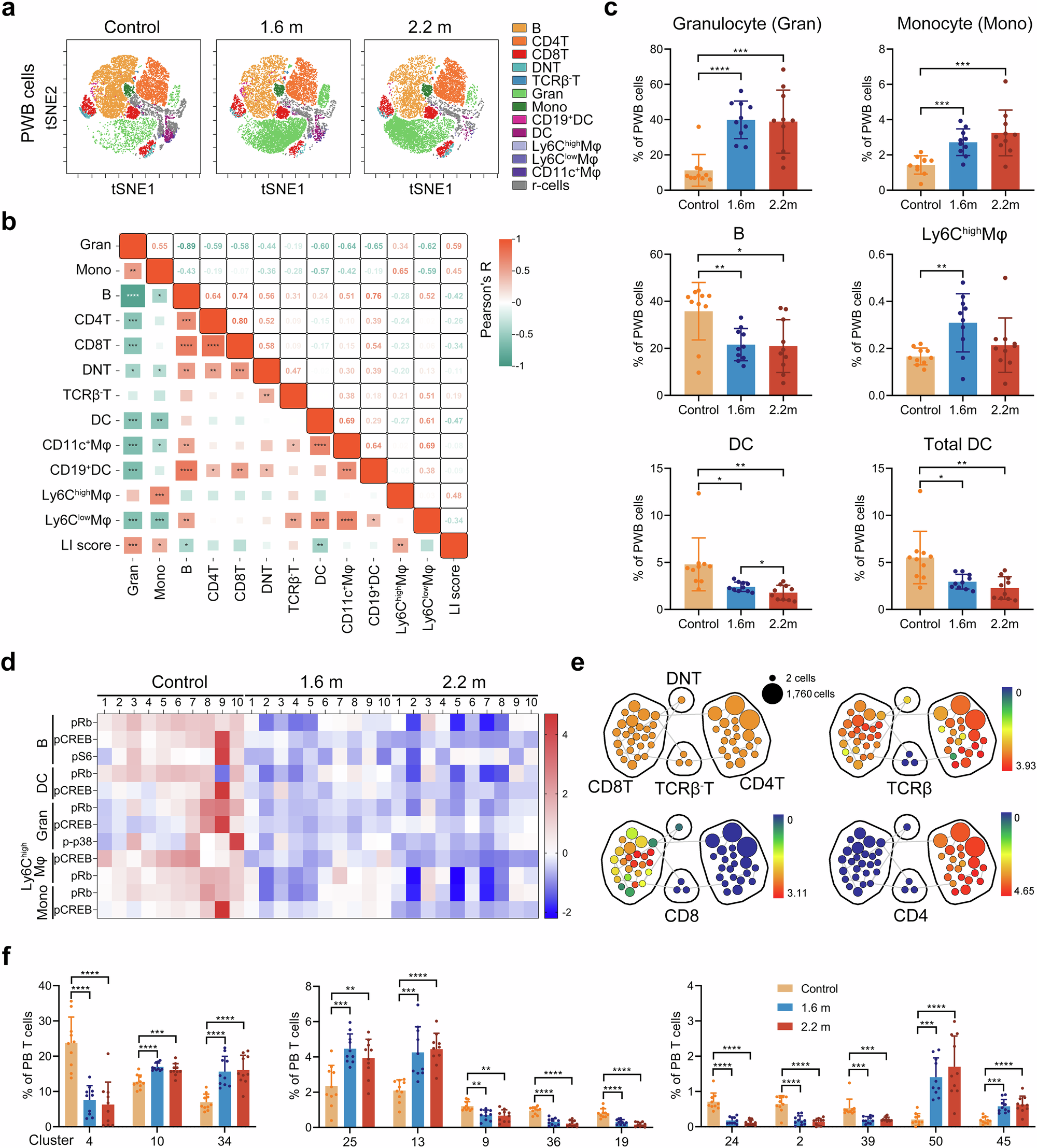
Fig. 3: Immune landscape in peripheral blood in the acute phase after blast.
From: Single-cell proteomics delineates murine systemic immune response to blast lung injury

The peripheral white blood (PWB) was collected from control mice or mice experiencing explosion for mass cytometry-based single-cell analysis. a viSNE maps colored by 13 cell populations of the PWB cells after clustering. b A heatmap showing the Pearson correlation coefficients for relationships between the proportions of the indicated cell populations in the PWB cells and the LI score. c Bar plots showing the frequencies of indicated populations in the PWB cells of control mice (n = 10) and blast-treated mice 1.6 (n = 10) or 2.2 (n = 10) m from the explosion site. d A heatmap showing the normalized expression of significantly changed intracellular proteins in the indicated PWB cell populations. e SPADE tree describing 50 minor peripheral blood T cell clusters of one representative mouse colored by the median expression of the indicated markers. f Bar plots showing the frequencies of the indicated T cell SPADE cluster in peripheral blood T cells of control mice and blast-treated mice 1.6 or 2.2 m from the explosion site. Error bar, mean ± SD. *P < 0.05, **P < 0.01, ***P < 0.001, ****P < 0.0001.