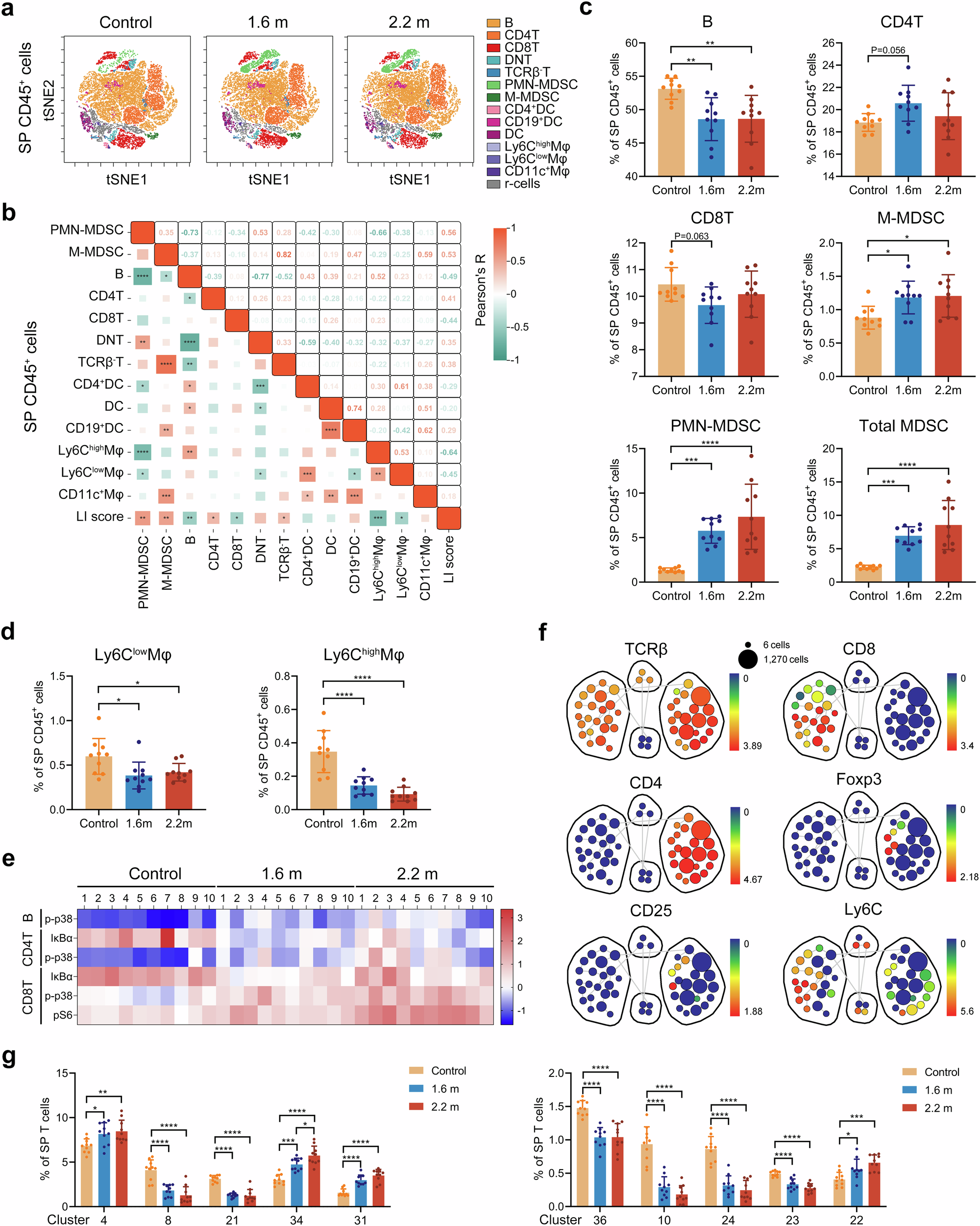
Fig. 4: Immune landscape in the spleen (SP) in the acute phase after blast.
From: Single-cell proteomics delineates murine systemic immune response to blast lung injury

The SP cells collected from control mice or mice experienced an explosion were used for mass cytometry-based analysis. a viSNE maps colored by 13 cell populations of the SP CD45+ cells after clustering. b A heatmap showing the Pearson correlation coefficients for relationships between the proportions of the indicated cell populations in the SP CD45+ cells and the LI score. c, d Bar plots showing the frequencies of indicated populations in the SP CD45+ cells of control mice (n = 10) and blast-treated mice at 1.6 (n = 10) or 2.2 (n = 10) m from the explosion site. e A heatmap showing the normalized expression of significantly changed intracellular proteins in the indicated SP CD45+ cell populations. f SPADE tree describing 50 minor SP T cell clusters of one representative mouse colored by the median expression of the indicated markers. g Bar plots showing the frequencies of the indicated T cell SPADE cluster in SP T cells of control mice and blast-treated mice 1.6 or 2.2 m from the blast site. Error bar, mean ± SD. *P < 0.05, **P < 0.01, ***P < 0.001, ****P < 0.0001.