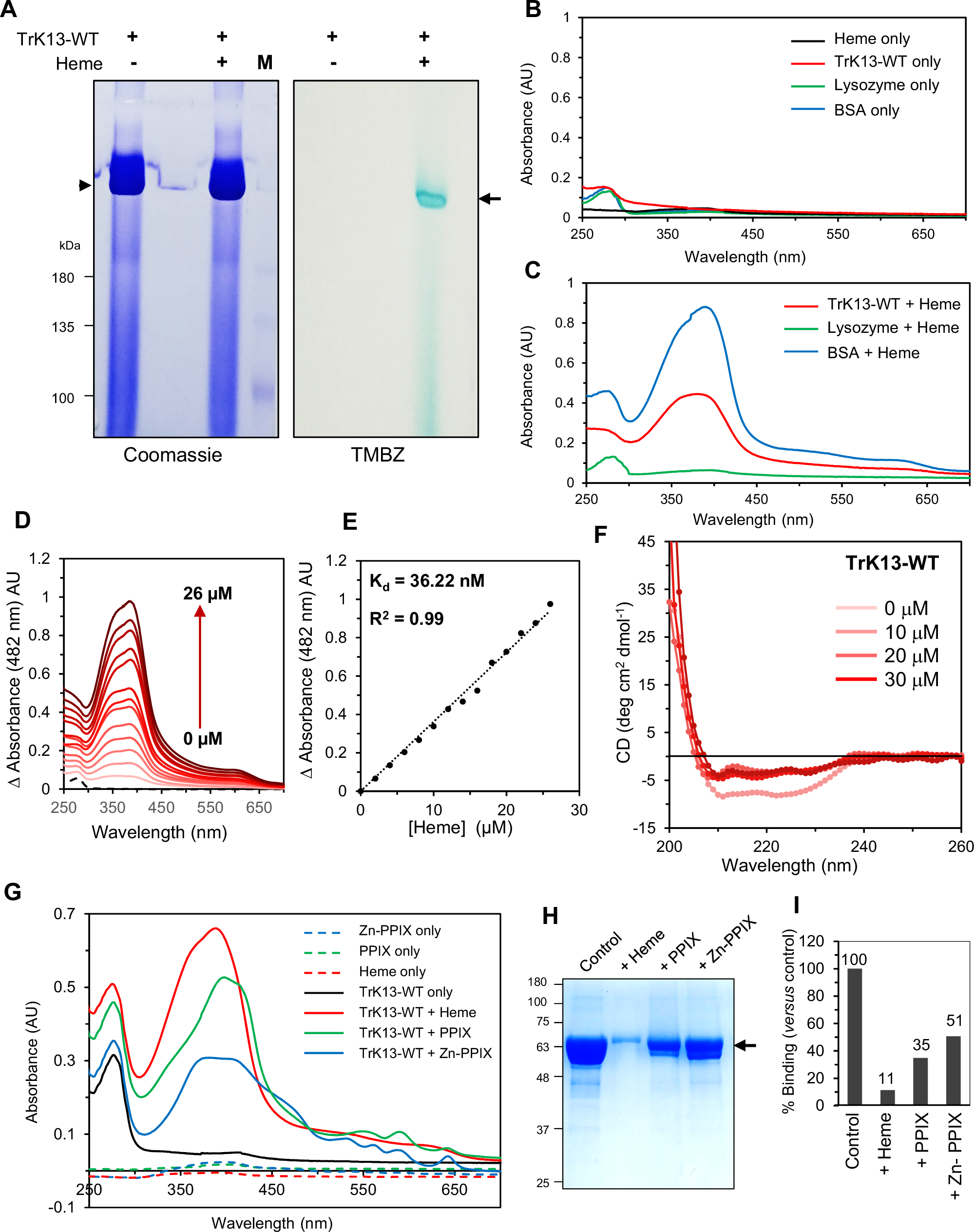
Fig. 2: The recombinant TrK13-WT protein shows specific interactions with heme/FPIX. A.

Native PAGE of TrK13-WT shows a bluish-green TMBZ-positive band (arrow) only in the heme-preincubated sample (right lane) but not in the absence of heme (left lane). Corresponding Coomassie-stained SDS-PAGE of TrK13-WT protein with or without preincubated heme are shown in the left gel. B–C UV-visible spectroscopy scans showing increase in the relative absorbance profiles of G-25 desalted TrK13-WT (red) and positive control BSA (blue), but not negative control lysozyme (green), in the presence of heme (C) compared to their absorbance profiles without heme (B). No soret peak of free heme (black) is detected in C at this concentration (10 μM), indicating effective heme removal by the G25 desalting column. D–E Differential absorption spectra of TrK13-WT protein (10 µM) titrated with heme (0-26 µM) in the wavelength region 250–700 nm (D) and double reciprocal plot of 1/ΔA versus 1/[heme] (E), showing the variation of difference in absorbance of TrK13-WT-heme complex with heme concentrations. The Kd and R2 values are as indicated. F Far-UV circular dichroism (CD) spectra of TrK13-WT protein (10 μM) titrated with heme (0–30 μM) in the wavelength region 200-260 nm. G UV-visible spectroscopy scans showing the increase in the relative absorbance profiles of G-25 desalted TrK13-WT protein (10 μM) in the presence of 10 μM heme/FPIX (solid red line) or its analogs such as Zn-PPIX (solid blue line) or PPIX (solid green line) compared to the control (solid black line). The spectral profiles of the remaining unbound heme variants after the G-25 desalting step are shown as corresponding colored dotted lines and indicate efficient removal as no soret peak was visible. H-I. SDS-PAGE (H) and graph (I) showing the relative abundance of TrK13-WT protein (arrow) pulled down with hemin-agarose beads in the absence or presence of excess free heme, PPIX, or Zn-PPIX. Molecular weight standards (in kDa) for all SDS-PAGE images are as shown.