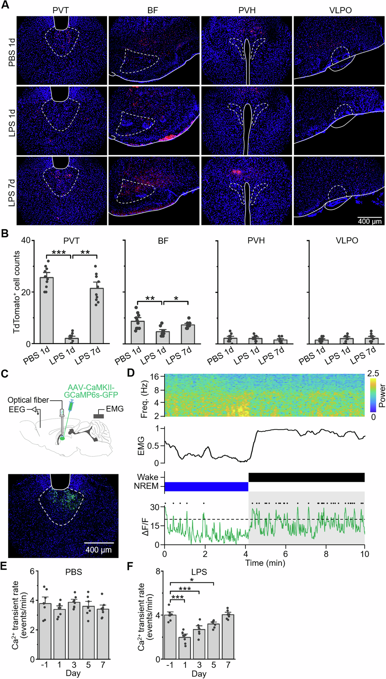
Fig. 2: LPS-induced reduction in neuronal activity in the paraventricular thalamus.

A Representative micrographs of FOS expression (TdTomato, red) and DAPI staining (blue) in the paraventricular thalamus (PVT), basal forebrain (BF), paraventricular hypothalamus (PVH), and ventrolateral preoptic nucleus (VLPO) on day 1 after PBS/LPS injection, as well as day 7 after LPS injection. B Quantitative analysis on TdTomato+ cells in different brain regions under different treatment conditions. *P < 0.05, **P < 0.01, ***P < 0.001. n = 10 mice. (Kruskal-Wallis ANOVA and One-Way ANOVA). C Top: schematic diagram depicting virus injection, fiber photometry recording of population Ca2+ activity of glutamatergic neurons, recordings of EEG and EMG during the active phase in moving mice. Bottom: Image showing the expression of GCaMP6s-GFP (green) and DAPI staining (blue) in the PVT. D The EEG spectrogram, EMG, hypnogram, and fiber photometry trace of a normal mouse. Dot marks a transient event higher than mean + standard deviation of ΔF/F0. E, F Rate of Ca2+ transient events during the active phase 1 day before, 1, 3, 5, and 7 days after the injection of PBS (E)/LPS (F). *P < 0.05, ***P < 0.001. n = 7-8 mice. (One-Way Repeated Measures ANOVA).