Fig. 3: AngII-triggered and cytokine-mediated migration of microglia to blood vessels.
From: Angiotensin-II drives changes in microglia–vascular interactions in rats with heart failure

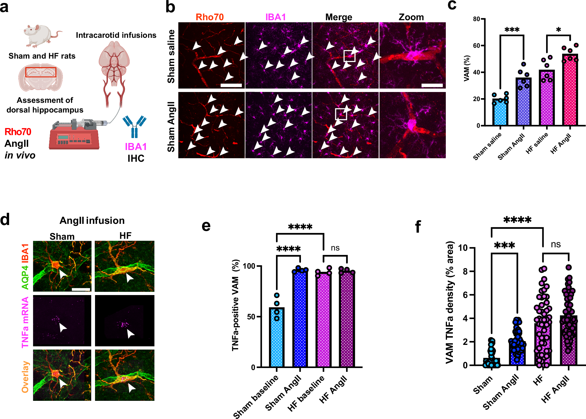
a Schematic illustration of intracarotid infusions of Rho70 and AngII followed by immunohistochemical staining against IBA1 to label blood vessels and assess the numbers of parenchymal microglia and VAM. b Confocal images show parenchymal and VAM in a sham rat infused with saline and a sham rat infused with AngII; white arrowheads indicate the presence of VAM. High magnification shows a VAM in both groups. Scale bars 100 µm and 10 µm. c Quantification of vessel-associated microglia after intracarotid AngII infusion (n = 6 rats per group, Mann–Whitney). d High magnification confocal images showing the co-localization of TNFα mRNA and vessel-associated, IBA1-positive microglia in sham and HF rats at baseline conditions and after intracarotid AngII infusion. White arrowheads highlight TNFα-positive, vessel-associated microglia. Scale bar 10 µm. e Quantification of TNFα levels in individual vessel-associated microglia (single cell level area fraction in %) of sham and HF rats at baseline conditions after AngII infusion (N = 53 cells from sham rats and N = 57 cells from HF rats). f Quantification of TNFα-positive, vessel-associated microglia in sham and HF rats (n = 4 rats per group) with and without AngII infusions.