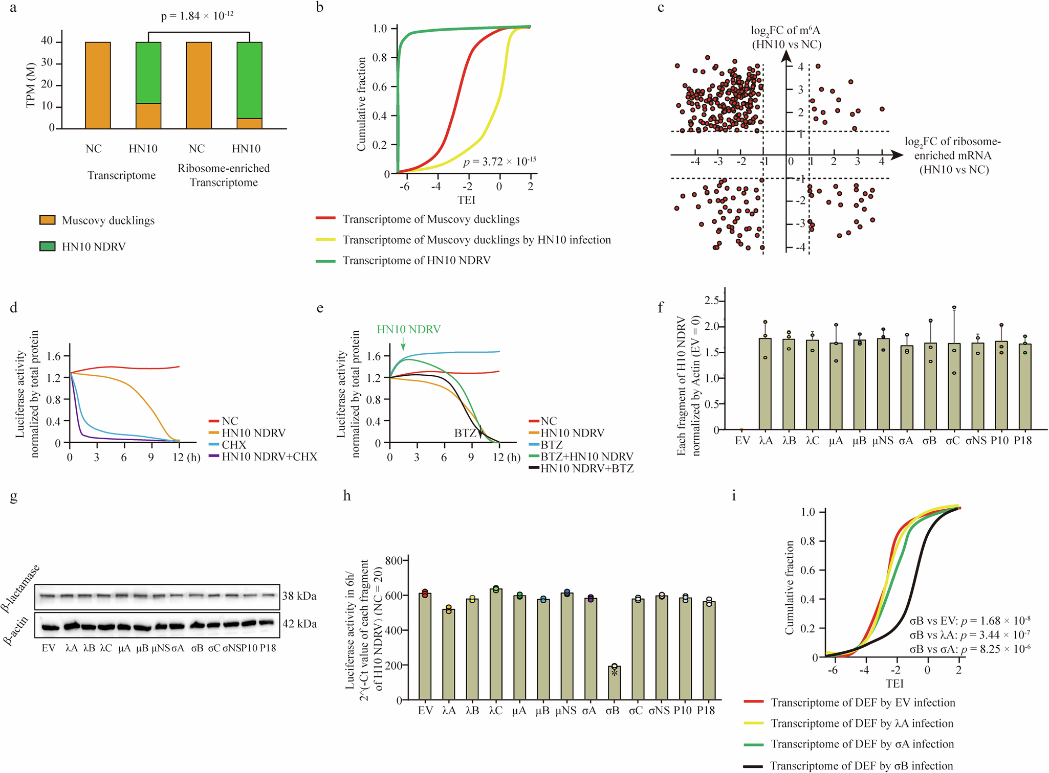
Fig. 1: NDRV affects the gene translation of the bursa of Fabricius in Muscovy ducklings.

a Normalized TPM of RNA-seq and Ribo-seq of the bursa of Fabricius of Muscovy ducklings after NDRV HN10 infection. The significant difference in abundance between transcripts and ribosome-enriched transcripts of NDRV HN10 infection is indicated (p = 1.84 × 10−12) by one-way ANOVA. b Translational efficiency of the Muscovy duckling genes in the control group as well as the Muscovy duckling genes and NDRV transcripts in the HN10 infection group. The TEI was determined as the log2 ratio of Ribo-seq to RNA-seq data. A significant difference in the TEI between the infection and control groups is indicated (p = 3.7 × 10−15) by a two-tailed Wilcoxon rank-sum test. c Overview of genes with differential m6A modifications and differential ribosome enrichment (log2 FC > 1 or <−1, P < 0.05). d, e Firefly luciferase reporter gene assay showing the effect of σB on the luciferase activity of duck embryo fibroblast CCL-141 cells by CHX (d) or BTZ (e). BTZ + NDRV HN10, 2-h BTZ treatment followed by NDRV HN10 infection; NDRV HN10 + BTZ, 10 h NDRV HN10 infection followed by BTZ treatment. Luciferase activity was normalized to the BSA-measured total protein concentration of each sample. f, g qPCR indicated the transcripts of exogenous gene were normalized by β-actin (f). WB assay showed the β-lactamase expression from pSecTag plasmid (g). h Firefly luciferase reporter gene assay showing the effect of 12 NDRV HN10 transcripts on the luciferase activity of DEFs. Luciferase activity was normalized by the 2−ΔΔCt value of each transcript (Flag for EV) by qPCR. i Translational efficiency of the Muscovy duckling genes in DEFs transfected by EV, λA, σA and σB respectively. Significant differences in the TEI between the infection and EV groups are indicated by a two-tailed Wilcoxon rank-sum test. *indicates statistical significance compared to the NC group, with a P value less than 0.05 according to the student’s t-test. NC untreated negative control, EV empty vector, TPM transcripts per million, RNA-seq RNA sequencing, Ribo-seq ribosome footprint profiling sequencing, TEI translational efficiency index, FC fold change, CHX cycloheximide, BTZ bortezomib, DEFs duck embryo fibroblast CCL-141 cells.