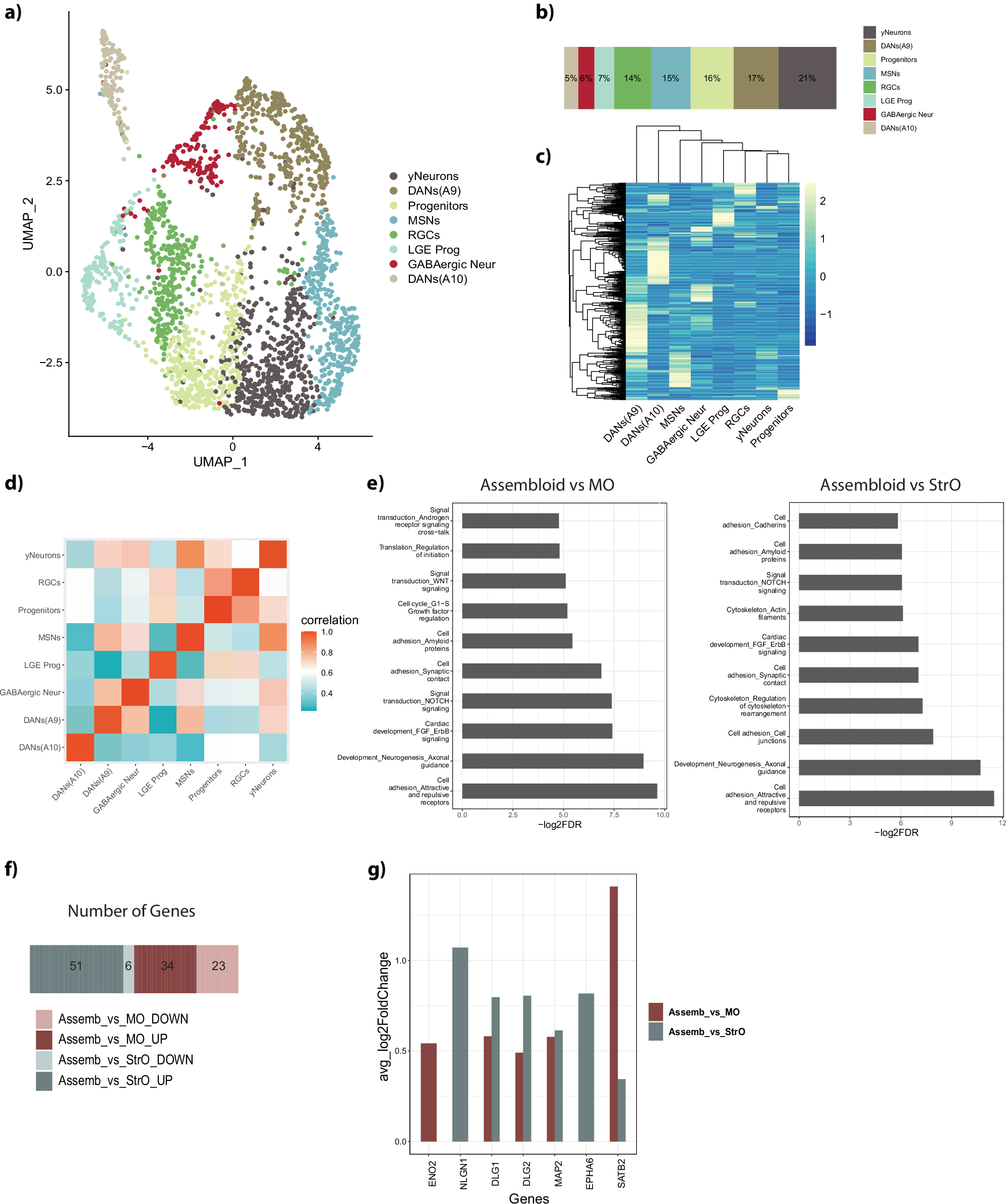
Fig. 2: Single nuclei RNA sequencing analysis in the assembloid model.
From: Modeling early phenotypes of Parkinson’s disease by age-induced midbrain-striatum assembloids

a UMAP embedding of the different cellular clusters in assembloids. b Percentage of the cellular composition in the assembloid model. c Unsupervised hierarchical clustering of cell clusters, using the average expression with Z-score normalisation of the top 500 most variable genes. d Spearman’s correlation between the different cell types in assembloids. e Enriched pathways identified by Metacore using the DEGs between assembloid and MO, and between assembloid and StrO, after integration of the three datasets with the Seurat workflow. f Plot showing the number of genes that were identified in the enrichment of the “Developmental Neurogenesis and Axonal guidance” pathway in both comparisons Assembloid vs MO and Assembloid vs StrO. g Barplot showing the upregulation of neuronal maturity related genes in both DEG lists, of Assembloid vs MO and Assembloid vs StrO.