Fig. 3: Midbrain-Striatum assembloids develop nigrostriatal pathway connectivity.
From: Modeling early phenotypes of Parkinson’s disease by age-induced midbrain-striatum assembloids

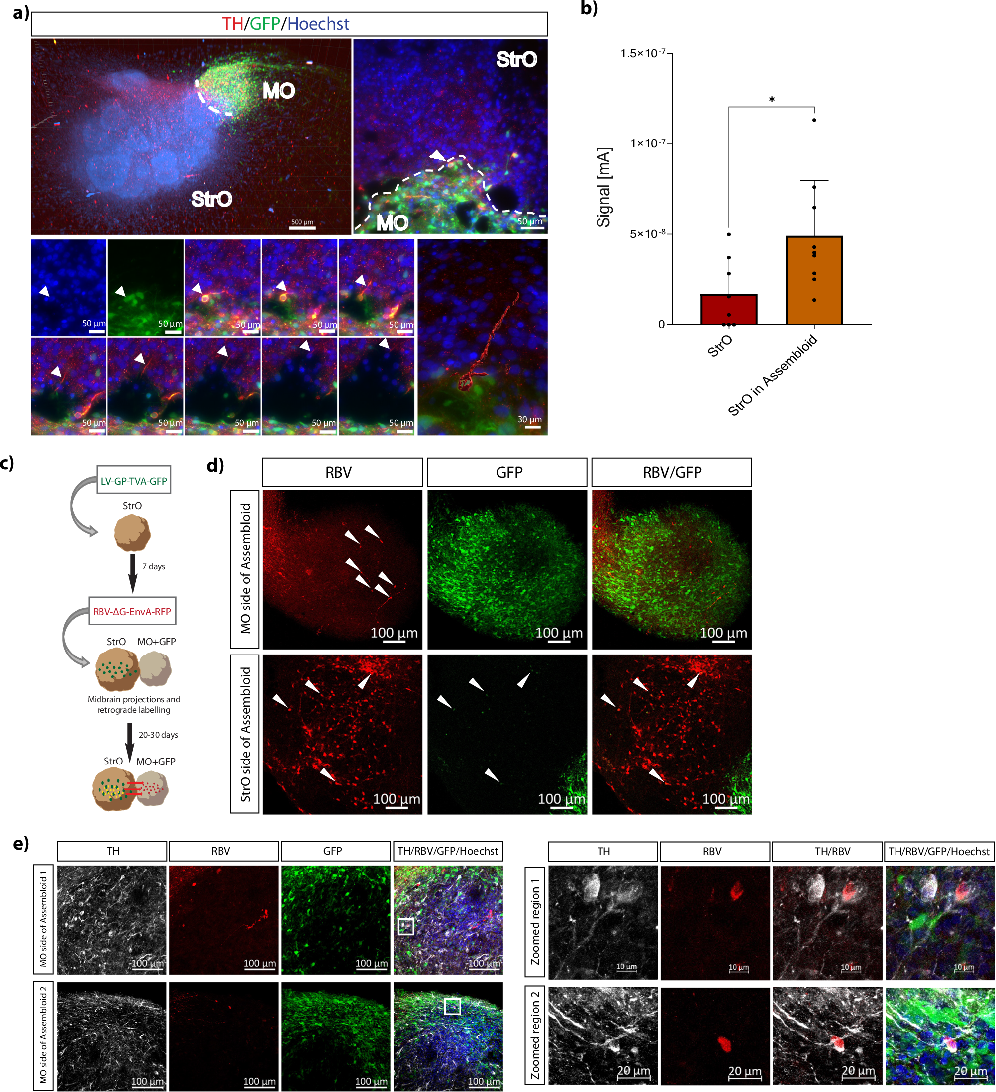
a Representative microscopic images of a whole assembloid (4× objective) and of ROI, observed with fluorescence microscopy (25× objective). The assembloid was immunostained with Hoechst and TH. The ROI (right panel) shows the GFP+/TH+ neuron’s soma in the MO-GFP side of the assembloid with TH+ projection towards the striatum side in the different planes along the Z stack (Z.190–280). White arrowheads show the progression of the TH+ projection in images from the different planes. 3D reconstruction of the neuron across the planes shows the complete TH+ neuronal projection. b Bar pot showing the electrochemical measurements in tissue in StrOs and in the StrO side of the assembloid model at D30. Welch’s t-test was performed, StOs n = 8, StrOs in assembloid n = 9, where n is the average measurements in one organoid or assembloid, for three batches, generated from the same line (390, see Supplementary Table 1). Error bars represent mean ± SD. Data were plotted in GraphPad Prism 9.0.0. *p < 0.05, **p < 0.01, ***p < 0.001. c Schematic representation of the Rabies monosynaptic tracing experiments in midbrain-striatum assembloids. d Representative confocal image of 70 μm assembloid section showing the GFP and RFP positive cells from the LV-GP-TVA-GFP and RBV-ΔG-EnvA-RFP infections respectively. The GFP signal in the StrO side of the assembloid is coming from the LV-GP-TVA-GFP infection, while GFP fluorescence in the MO side of the assembloid is cell intrinsic. White arrowheads indicate the RFP positive signal in the MO side, and the RFP/GFP positive signal in the StrO side of the assembloid. e Representative confocal images of 70 μm assembloids sections showing the MO sides of the assembloids with GFP and RFP positive cells from the cell intrinsic GFP expression and RBV-ΔG-EnvA-RFP infections respectively and immunostained with Hoechst and TH. Zoomed in regions (indicated by the white squares) show the TH+/RFP+ colocalization in the midbrain side of the assembloids.