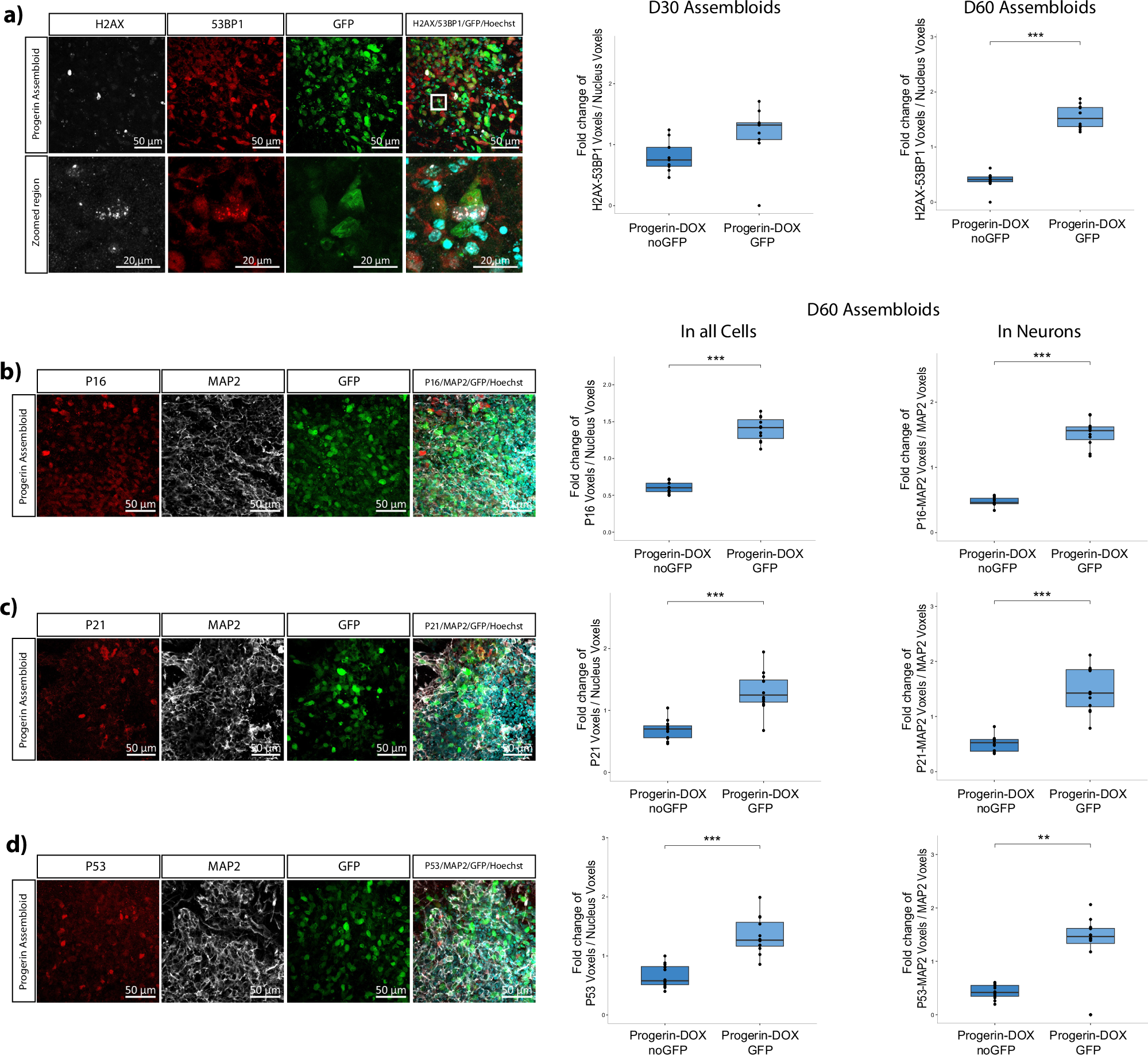
Fig. 5: Progerin-overexpressing cells with aging characteristics in the assembloid model.
From: Modeling early phenotypes of Parkinson’s disease by age-induced midbrain-striatum assembloids

a Immunofluorescence staining quantification of the H2AX and 53BP1 positive nuclear foci voxels normalised to the total nucleus voxels in 70 μm Progerin-overexpressing assembloid sections from D30 and D60 cultures. For D30 data, Welch’s t-test was performed with n = 9 for both conditions where each point represents one section per assembloid per batch for 3 batches. For D60 data two-sided Wilcoxon test was performed with n = 12 for both conditions where each point represents one section per assembloid per batch for 4 batches. *p < 0.05, **p < 0.01, ***p < 0.001. b Immunofluorescence staining quantification of the P16 voxels normalised to the total nucleus voxels, and P16 and MAP2 double positive voxels normalised to the total MAP2 voxels in 70 μm Progerin-overexpressing assembloid sections from D60 cultures. Two-sided Wilcoxon test for both plots was performed, with n = 11 where each point represents one section per assembloid per batch for 4 batches. *p < 0.05, **p < 0.01, ***p < 0.001. c Immunofluorescence staining quantification of the P21 voxels normalised to the total nucleus voxels, and P21 and MAP2 double positive voxels normalised to the total MAP2 voxels in 70 μm Progerin-overexpressing assembloid sections from D60 cultures. Welch’s t-test and two-sided Wilcoxon test was performed respectively, with n = 12 for both conditions where each point represents one section per assembloid per batch for 4 batches. *p < 0.05, **p < 0.01, ***p < 0.001. d Immunofluorescence staining quantification of the P53 voxels normalised to the total nucleus voxels, and P53 and MAP2 double positive voxels normalised to the total MAP2 voxels in 70 μm Progerin-overexpressing assembloid sections from D60 cultures. Welch’s t-test and two-sided Wilcoxon test was performed respectively, with n = 12 for both conditions where each point represents one section per assembloid per batch for 4 batches. *p < 0.05, **p < 0.01, ***p < 0.001. In all plots batch correction was applied by normalising each value to the mean of the values for each batch. Outlier removal was performed based on the Inter-Quartile Range (IQR) proximity rule. Data were plotted in R 4.2.2.