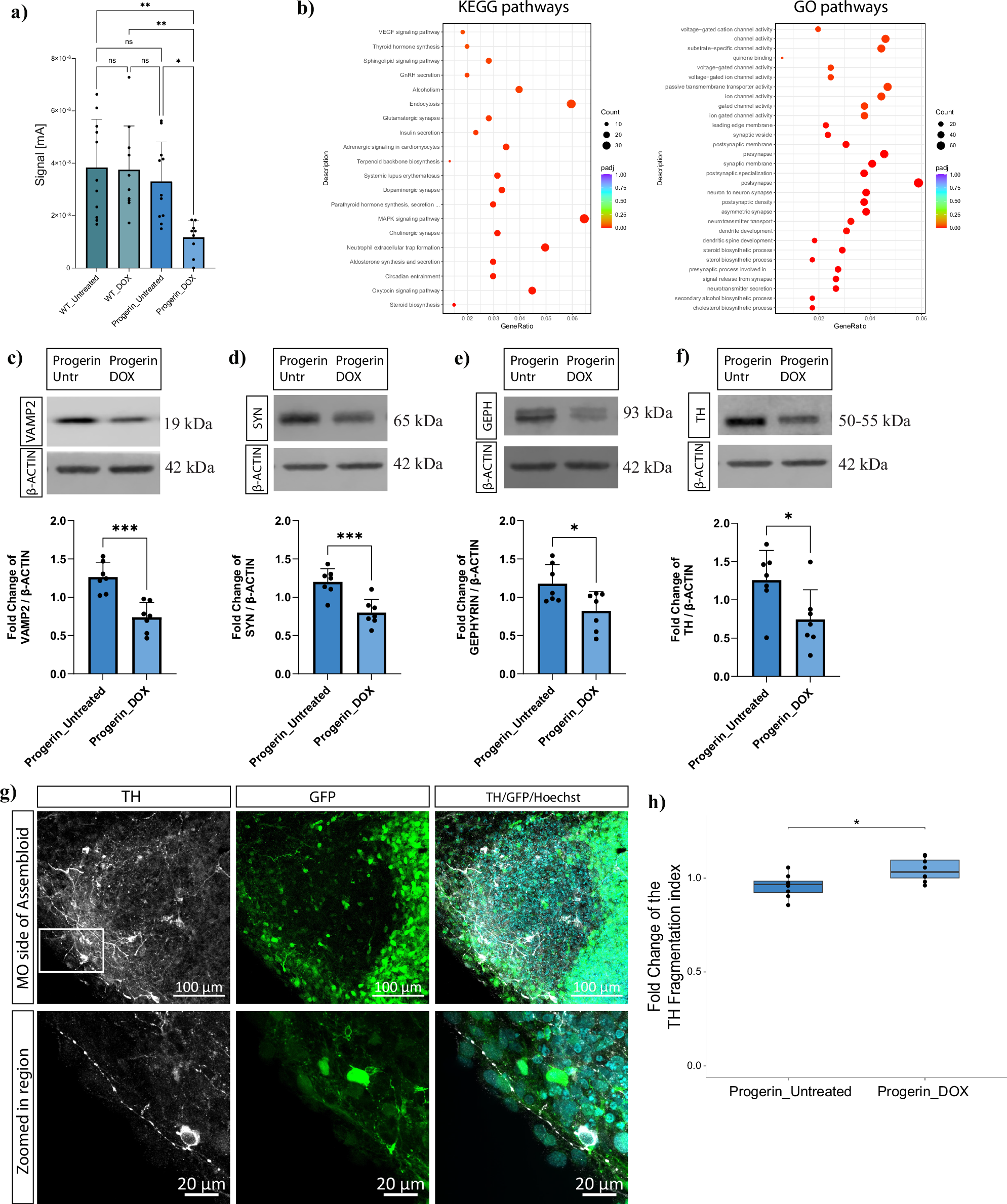
Fig. 7: Early neurodegeneration phenotypes in Progerin-overexpressing assembloids.
From: Modeling early phenotypes of Parkinson’s disease by age-induced midbrain-striatum assembloids

a Bar blot showing the electrochemical measurements in the StrO side of assembloids from the different conditions at D60. One-way ANOVA with Tukey’s multiple comparison test was performed. For all conditions n = the mean of measurements from 5 different positions in 3–4 assembloids per batch for 3 batches (WT_Untreated n = 11, WT_DOX n = 10, Progerin_Untreated n = 11, Progerin_DOX n = 9). Error bars represent mean ± SD. b KEGG and GO pathway enrichment analysis of the DEGs between PROG-DOX and PROG_UNTR samples. c Western blot for the protein levels of VAMP2 normalised to β-Actin. d Western blot for the protein levels of Synaptotagmin1 (SYN) normalised to β-Actin. e Western blot for the protein levels of Gephyrin normalised to β-Actin. f Western blot for the protein levels of TH normalised to β-Actin. g Representative confocal image of the MO side of a 70 μm Progerin-overexpressing assembloid section with TH and Hoechst immunostaining. The white square indicates the zoomed in region showing a representative image of a fragmented TH+ neurite. h Plot showing the TH fragmentation index as quantified by our neuronal skeleton quantification approach with MATLAB. Welch’s t-test was performed with n = 8 for each condition, where each point represents the average of 3–5 sections per assembloid per batch, for 4 batches. In all plots batch correction was applied by normalising each value to the mean of the values for each batch. *p < 0.05, **p < 0.01, ***p < 0.001. For (c–f) plots, Welch’s t-test was performed in each plot with n = 7 for each condition, where each point represents 3–4 pooled assembloid per batch, for 7 batches. Outliers were calculated in GraphPad Prism 9.0.0 using the ROUT method Q 1%. Error bars represent mean ± SD. For plot h, data were plotted in R 4.2.2 and outlier removal was performed based on the Inter-Quartile Range (IQR) proximity rule.