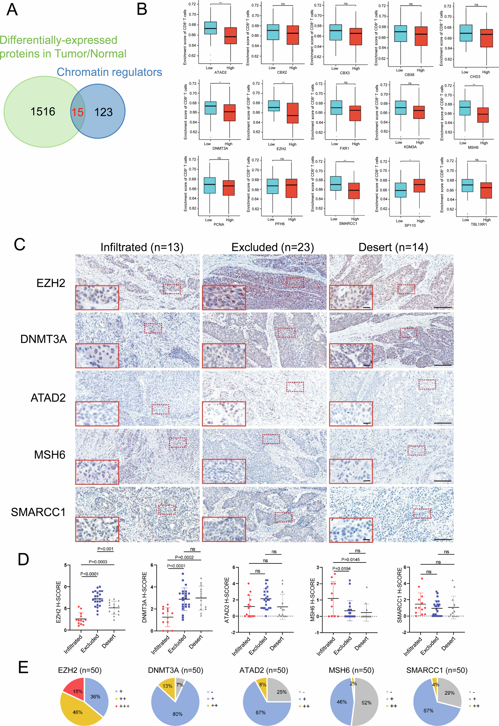
Fig. 1: Both EZH2 and DNMT3A are up-regulated in CD8+ T cell-desert TME.

A The Venn diagram shows the overlapped chromatin regulators between 138 previously published chromatin regulators and differentially-expressed proteins in ESCC/normal tissues. B Based on ESCC RNA-seq data from TCGA database, correlation analysis between 15 up-regulated chromatin regulators and CD8+ T cell enrichment was conducted. C IHC staining was used to detect the expression of 5 chromatin regulators in ESCC with three identified immunophenotypes. Scale bar: 20× magnification in whole images and 40x magnification in red box. D The H-SCORE immune score of 5 chromatin regulators in infiltrated, immune-excluded and immune-desert tumors. E Distribution of H-SCORE scores of 5 chromatin regulators.