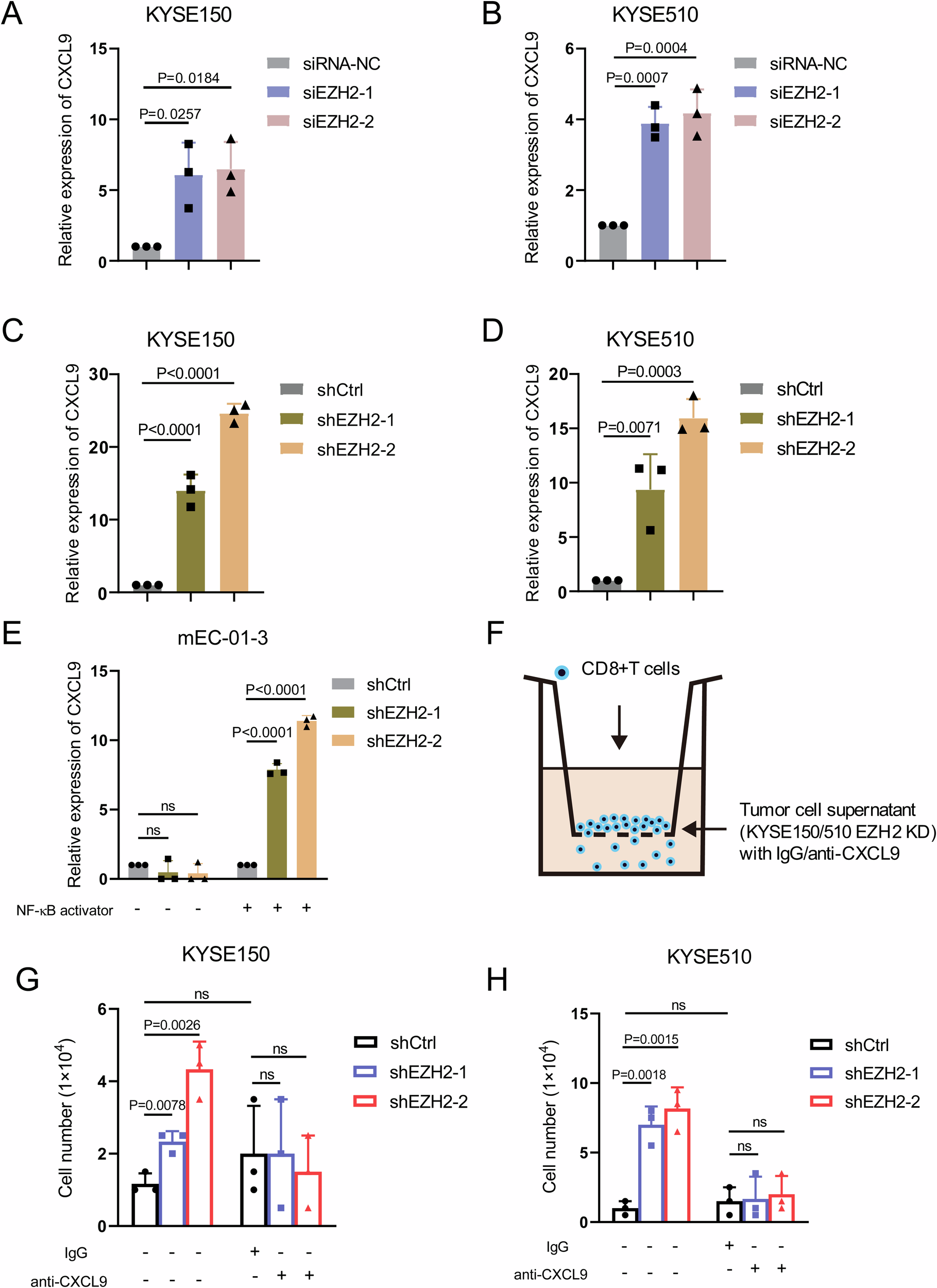
Fig. 3: Inhibition of EZH2 enhances CXCL9 transcription and promotes the recruitment of CD8+ T cells.

A, B The expression of CXCL9 in KYSE150 and KYSE510 cells was determined by using qRT-PCR after EZH2 gene silencing. C, D The levels of CXCL9 in either KYSE150 or KYSE510 stable cell lines expressing EZH2 shRNA and shCtrl (control) were measured by using qRT-PCR. E The levels of CXCL9 in mEC-01-3 were determined by using qRT-PCR after EZH2 depletion followed by NF-κB activator. F–H Transwell migration was utilized to detect the migration ability of CD8+ T cells after EZH2 knockdown in either KYSE150 or KYSE510 stable cell lines expressing EZH2 shRNA and shCtrl (control), as well as the changes in the migration ability of CD8+ T cells after EZH2 knockdown followed by CXCL9 blockade by anti-CXCL9 antibody. The above results represent mean ± standard deviation (M ± SD). n = 3 independent biological replicates.