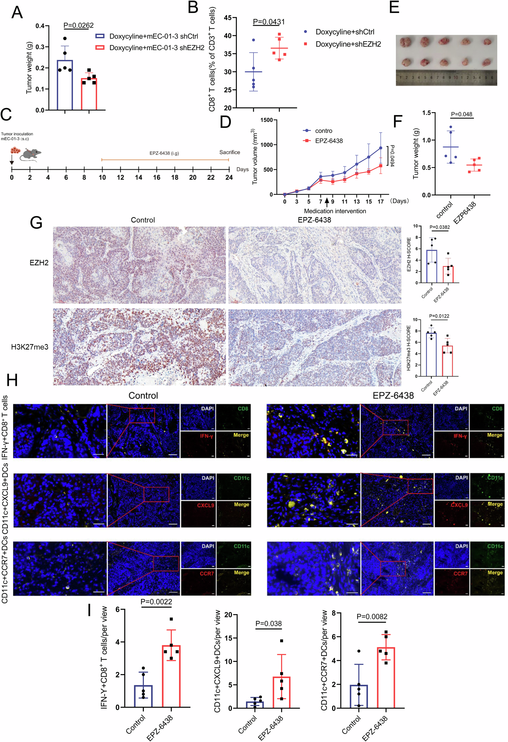
Fig. 6: The depletion of EZH2 in mouse ESCC enhances the infiltration of CD8+ T cells into TME.

A mEC-01-3 cells with doxycycline inducible Tet-on system expressing shEZH2 or shCtrl were subcutaneously injected into the right side of female C57 BL/6 J mice (n = 5). The image for the mice was created by Chun-Yan Zhu using Adobe illustrator. Drinking water contained 2 mg/mL doxycycline and 10 mg/mL sucrose. Tumor weight was determined while doxycycline induced Tet-on system expressing shEZH2 or shCtrl in mEC-01-3 cells. B Flow cytometry was used to detect the infiltration of CD8+ T cells in mouse ESCC. C Schematic diagram indicated that mEC-01-3 cells were subcutaneously injected into the right side of female C57 BL/6 J mice (n = 5). After 10 days, EPZ-6438 resolved in water containing 0.5% NaCMC and 0.1% Tween-80 was administrated at 50 mg/kg/day by oral gavage. The mice in control group were administrated by water containing 0.5% NaCMC and 0.1% Tween-80. (D) Tumor growth curve of tumor-bearing mice. E Tumors were dissected from tumor-bearing mice after treatment. F Tumor weight analysis for each of groups. G The analysis of IHC score for EZH2 and H3K27me3 in either EPZ-6438 treatment or control group was conducted. Scale bar: 20× magnification. H, I The infiltrated cytotoxic IFN-γ + CD8+ T cells, CD11c + CXCL9+DCs and CD11c + CCR7+DCs in mouse ESCC TME after EPZ-6438 treatment were counted and used for statistical analysis. At least five individual fields were chosen for each of samples. The above results represent the mean ± standard deviation (M ± SD). Scale bar: 40× magnification for left panels and 20x magnification for the rest of images.