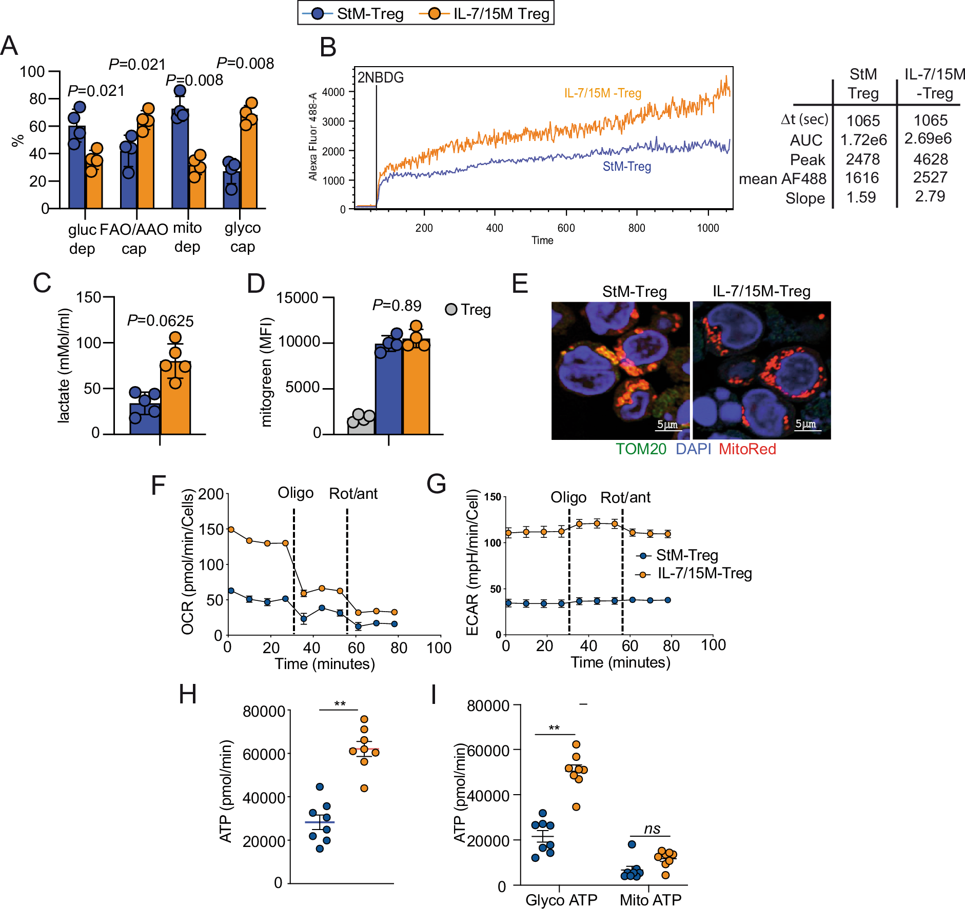
Fig. 3: IL-7/15-Treg display an efficient metabolism based on glycolysis.

A Glucose and mitochondrial dependencies and relative FAO/AAO and glycolytic capacities in StM-Treg and IL-7/15M-Treg after 14 days of in vitro expansion. B Dynamic uptake of the fluorescent glucose analog 2NBDG in StM-Treg or IL-7/15M-Treg. Parameters of the two curves were calculated and compared. C Lactate concentration (mMol/ml) in the supernatant of 106 StM-Treg or IL-7/15M-Treg cultured for 24 h. D Mitochondrial mass measured as fluorescence of the MitoGreen dye in freshly isolated Treg and in StM-Treg or IL-7/15M-Treg. The Wilcoxon matched paired t-test (A–D) was used for comparisons. E Confocal images showing the shape of mitochondria in StM-Treg and IL-7/15M-Treg after 14 days of in vitro expansion. F Oxygen consumption rate (OCR) and G extracellular acidification rate (ECAR) in StM-Treg and IL-7/15M-Treg measured by Seahorse technology at basal and after the injection of oligomycin (1.5 μM) and a mixture of rotenone and antinomycin (0.5 μM each). H Total ATP production and I ATP produced by glycolysis (Glyco ATP) and oxidative phosphorylation (Mito ATP) measured by Seahorse technology with the real-time ATP rate assay. Data are presented as mean ± SEM, n = 8/group; statistical analyses were performed by t-test (H) and two-way Anova (I). **P < 0.01, ns P > 0.05.