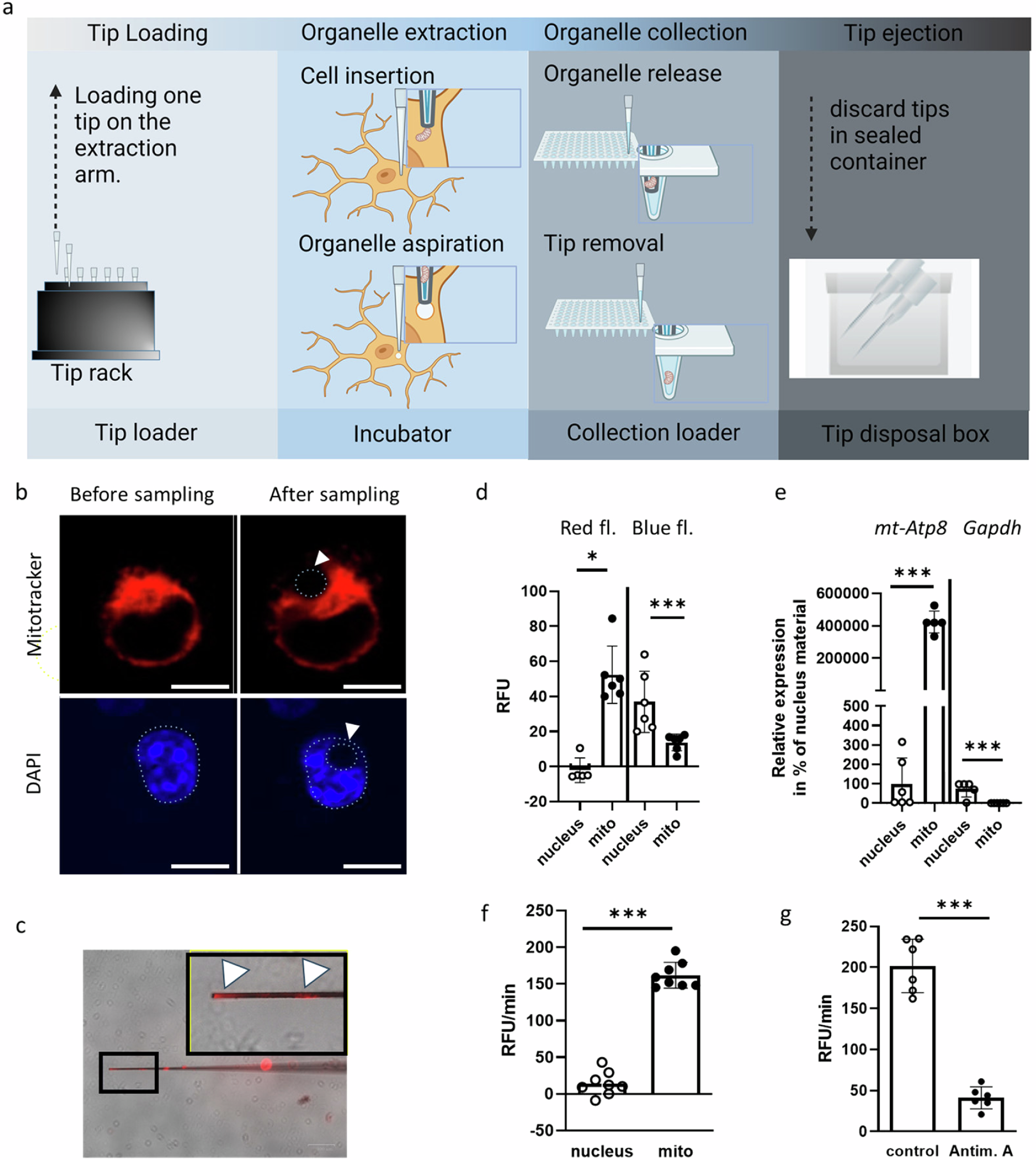
Fig. 1: Subcellular compartment sampling of SIM-A9 cells.

Cells were seeded at a density of 20,000 cells per well and incubated for 24 h. After staining with Lumitracker Mito Red and DAPI, cells were used for sampling of mitochondrial or nucleic material via tips with a diameter of 3 µm using the Single Cellome™ System SS2000. a A schematic of the instrument is shown. b Example images of cells before and after sampling are shown. The position of the nucleus is indicated by a dashed line, as is the area of aspirated material after sampling, which is also indicated by an arrowhead. Scale bar: 10 µm. c An example image of a tip with aspirated Lumitracker Mito Red-stained mitochondrial material is shown. A magnification of the part of the tip with extracted material (white arrowheads) is shown in the black box. d Both mitochondrial and nuclear material was extracted. Material from three cells was pooled to obtain one sample and fluorescence measured using 540 nm Exc/ 580 nm Em (red fl.) or 485 nm Exc/ 520 nm Em (blue fl.). Means of corrected relative fluorescence intensity (RFU) adjusted for background measurements (PBS) and SD are shown. e After fluorescence measurement, the subcellular compartment material was lysed and subjected to one-step RT-qPCR using primer pairs for Atp8 (mitochondrial gene product) or Gapdh (nucleic gene product). The values obtained for the mean of the nucleic samples were set to 100%. f Oxygen consumption was assessed immediately after sampling, with sample buffer as a negative control. Consumption was calculated as slope per minute (RFU/min) after correction for the slope of the negative control. Two independent experiments (n = 4 each) were performed. g Samples from the mitochondrial compartment with or without complex III inhibitor (antimycin A) were analyzed for oxygen consumption rate. Two independent experiments (n = 3 each) were performed. Unpaired two-tailed t-tests were used to compare the measurements obtained with Welch correction if needed (***p < 0.001; **p < 0.01; *p < 0.05).