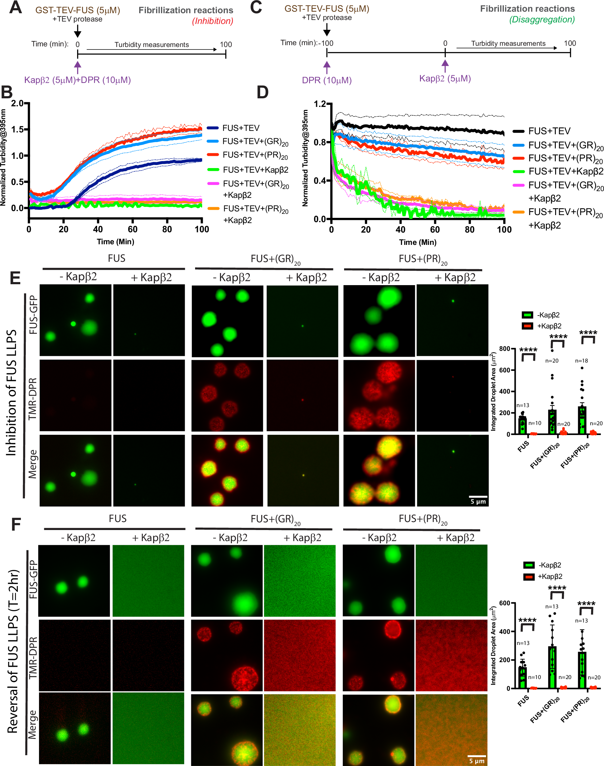
Fig. 3: R-DPR-enhanced aggregation and phase separation of WT FUS can be prevented and reversed by WT Kapβ2.

A Schematic of the fibrillization inhibition reaction. At 0 h, GST-TEV-FUS fibrillization was initiated with or without R-DPRs, in the presence or absence of WT Kapβ2. Turbidity measurement was used to assess fibrillization. B GST-TEV-FUS (5 μM) fibrillization was initiated by adding TEV protease (16 μg/ml). The fibrilization reaction was incubated with 10 μM (GR)20 or (PR)20 in the presence or absence of 5 μM WT Kapβ2. Aggregation was assessed by turbidity measured at 395 nm. Solid lines are normalized mean. Dotted lines of corresponding colors represent ± SEM (n = 3-4 independent experiments). C Schematic of the fibrillization disaggregation reaction. GST-TEV-FUS was incubated with R-DPRs in the presence of TEV protease, and turbidity was measured to assess fibrillization. After 100 mins of aggregation, an equal volume of WT Kapβ2 or buffer was added, and turbidity was continually measured. D GST-TEV-FUS (5 μM) fibrillization was initiated as described in (C). After 100 mins, an equal volume of WT Kapβ2 (5 μM) or buffer was added, and turbidity was continually measured at 395 nm. Solid lines are normalized mean. Dotted lines of corresponding colors represent ± SEM (n = 3-4 independent experiments). E FUS-GFP LLPS was initiated by adding 3 C protease (18 μg/ml) into MBP-FUS-GFP (3 μM) incubated with buffer (50 mM KCl, 50 mM Tris pH 7.4, 0.5% Glycerol, and 1 mM DTT) or 3 μM (GR)20 or (PR)20, in the presence or absence of 6 μM WT Kapβ2. All R-DPRs-containing samples were supplemented with 100 nM labeled TAMRA-(GR)20 or TAMRA-(PR)20. Droplets were visualized after 2 hours of incubation. Scale bars, 5 μm. The figure on the right quantifies the fluorescence signal of the GFP channels and shows the integrated area of FUS droplets in each condition. Data shown are mean ± SEM. The number of images quantified in each condition (n) is indicated in the figure. An unpaired Student’s t-tests were used to compare different conditions; ****p ≤ 0.0001. F FUS-GFP LLPS was initiated as in (E). At 2 hours, 6 µM WT Kapβ2 was added to preformed FUS-GFP droplets, and the samples were imaged 2 hours later. All R-DPRs-containing samples were supplemented with 100 nM TAMRA-(GR)20, or TAMRA-(PR)20. Scale bars, 5 μm. The figure on the right quantifies the fluorescence signal of the GFP channels and shows the integrated area of FUS droplets in each condition. Data shown are mean ± SEM. The number of images quantified in each condition (n) is indicated in the figure. An unpaired Student’s t-tests were used to compare different conditions; ****p ≤ 0.0001.