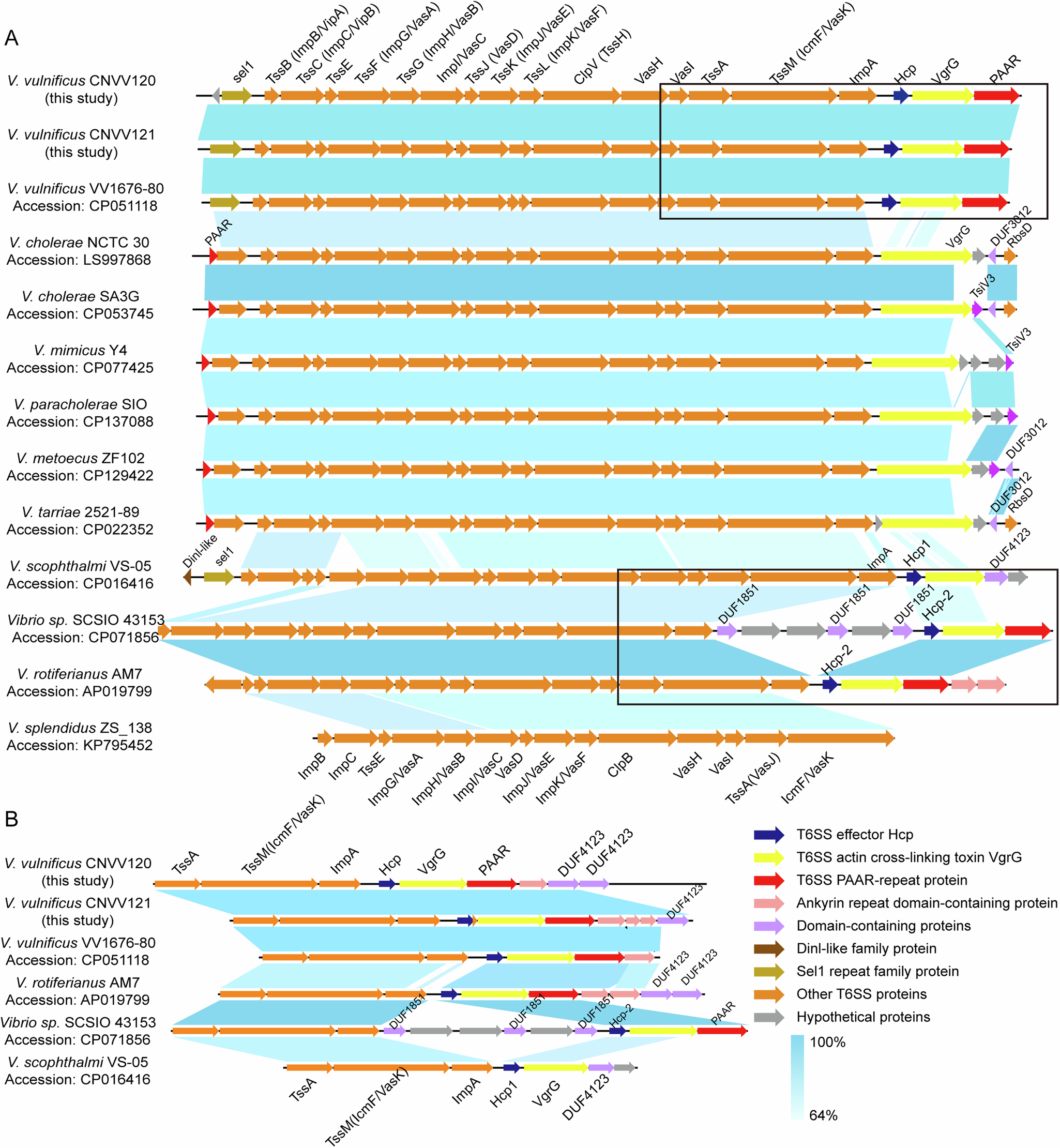
Fig. 5: Linear comparison of the T6SS1 genetic context among different strains in the Vibrio genus.

A Genetic environment of T6SS in various Vibrio strains. B Genetic environment of Hcp protein within T6SS. Arrows indicate open reading frame locations and transcriptional orientation. Blue cross-links highlight regions of significant sequence similarity, with identities exceeding 64%.